Although you don’t need to send every single type of email in existence, confirmation emails are one of the important ones to consider.
Here’s what this post covers:
- What is a confirmation email?
- Why are confirmation emails important?
- Types of confirmation emails
- 7 email confirmation best practices
- How to set up confirmation emails
What is a confirmation email?
A confirmation email is a type of transactional email that is triggered by specific customer actions. Confirmation emails are used to confirm actions like placing an order, subscribing to a list, booking tickets, or event registrations.
Why are confirmation emails important?
Confirmation emails are important because they confirm that a customer action was successful, include important information, and give directions for the next steps. All types of confirmation emails have high open and click-through rates, which give you more upsell opportunities.

Transactional emails (like confirmation emails) are opened at twice the rate of promotional emails. (Image source: The Good)
Here are a few reasons why you should send a confirmation email.
- Confirmation emails tend to land in the primary inbox. Confirmation emails are less likely to land in the Promotional tab in Gmail.
- Confirmation emails are a fast marketing opportunity. Because confirmation emails have high open rates, they’re a good place to include important information or calls to action.
- Confirmation emails…confirm. Did your customers’ submission succeed? A confirmation email lets them know that they’ve successfully completed the task they set out to accomplish.
Start your free ActiveCampaign trial.
Types of confirmation emails
There are multiple types of confirmation emails that you should consider using for your business.
Booking confirmation email

This type of confirmation email is used to verify an online booking. Booking examples include airfare, hotel rooms, restaurant reservations, or event tickets.
This booking confirmation email from OpenTable gives you full reservation details and includes a personalized CTA to confirm the confirmation.


Newsletter confirmation email

Also called a subscription confirmation email, a newsletter confirmation email gets sent when you sign up for an email list. These are often called welcome emails. A double opt-in process will include an initial confirmation email and a second welcome email to conclude your welcome series.
Here’s how The Hustle did theirs. It tells you exactly what you’re getting and sets your newsletter expectations where they should be.

Order confirmation email

This email is sent after an online order is made to confirm what you ordered and when it’s expected to arrive. This is the most common type of confirmation email.
This order confirmation email example by thredUP shows the complete order with pictures and product names.


Content download confirmation email

An email that is sent after someone requests a piece of downloadable or gated content. Although it’s common to be able to download right from the page you fill out a form on, most businesses will also send a confirmation email with a download link.
Eventbrite keeps its content download confirmation email simple with everything you need at a glance – the title of your download and a button to access it.

Appointment confirmation email

An email that is sent after an appointment is made. Appointment confirmation emails typically include the appointment information for easy reference.
See how the Blind Barber creates a great appointment confirmation email – complete with all the important details and business contact info.

Shipping confirmation email

A shipping confirmation email keeps you updated on the progress of an online order. You can also get tracking confirmation emails during this process.
This personalized email by Fitbit shows your order in the email – and includes the billing information.

Event registration confirmation email

An event registration confirmation email contains event-related details like timing, location, simple directions, or parking information. This helps avoid uncertainty in the days leading up to an event.
Check out this booking confirmation email example from our ActiveCampaign Study Hall event. It gives several resources to prepare for and get the most you can out of the experience
7 email confirmation best practices
Your confirmation email design should match the colors, images, messaging, and iconography of the rest of your brand. Outside of aesthetic design, there are a few things you absolutely cannot forget to include in a confirmation email:
- Product photos and names
- Billing summary and payment info
- Order number
- Shipping method and mailing info
- Important dates and times
- Business contact info
- Helpful, relevant info
1. Product photos and names
A confirmation email that doesn’t include what information you’ve confirmed is frustrating to your contact. Make sure you include product photos and names in your confirmation email.

This confirmation email makes it difficult to understand what’s been ordered and shipped
Customers want to see what they ordered without having to dig for it (or worse, try to remember account passwords to access their order history).
2. Billing summary and payment info
Include a billing summary and payment info in your confirmation emails. Customers may want to quickly reference which credit card they used. This makes it easier for them if they want to know...
- Where charges will appear in their bills
- What payment they used and can refer to if there is an order issue later
You can include a customer’s billing and payment info in a secure way that makes it easy for them to reference at a glance.
3. Order number
If you choose to exclude the product and billing information in the actual email, make sure you at least give them the tools to look it up.
Customers can look up the tracking number of their order to see what they purchased, track shipping, and handle returns.
4. Shipping method and mailing info
There are two things that customers always want to be confirmed – where their order is and where it’s going. What if they need to be home to accept delivery? What if they accidentally entered an old address and need to change it?
A confirmation with this type of info will help solve those problems much faster.
Make sure that your confirmation emails confirm the shipping address and delivery method.
5. Important dates and times
Tell customers exactly when their package is expected to arrive.
This is especially important if customers will need to sign for a delivery. It is also useful for customers with unsecured mail rooms, or for those purchasing urgent items.
6. Business contact info
Include your business contact information in your confirmation email. If your customers need to contact you, you don’t want them to go digging around on your website for information.
If you don’t include your contact information, you run the risk of customers returning or canceling orders because they couldn’t find a way to get in touch with you.
Including contact information helps you address problems like
- An order mistake
- Altering an appointment
- Questions about their order
Include clear contact details in your confirmation email.
7. Helpful, relevant info
If you are sending out an event confirmation email or appointment confirmation email, you need to give people everything they need to know upfront.
Brooke Kalisiak, an ActiveCampaign client and owner of Legacy Physical Therapy, includes a wealth of helpful info in her onboarding confirmation emails. Things like:
- Basic appointment information
- An intro to their therapist
- Pictures of the clinic from the outside
- Testimonials based on their condition


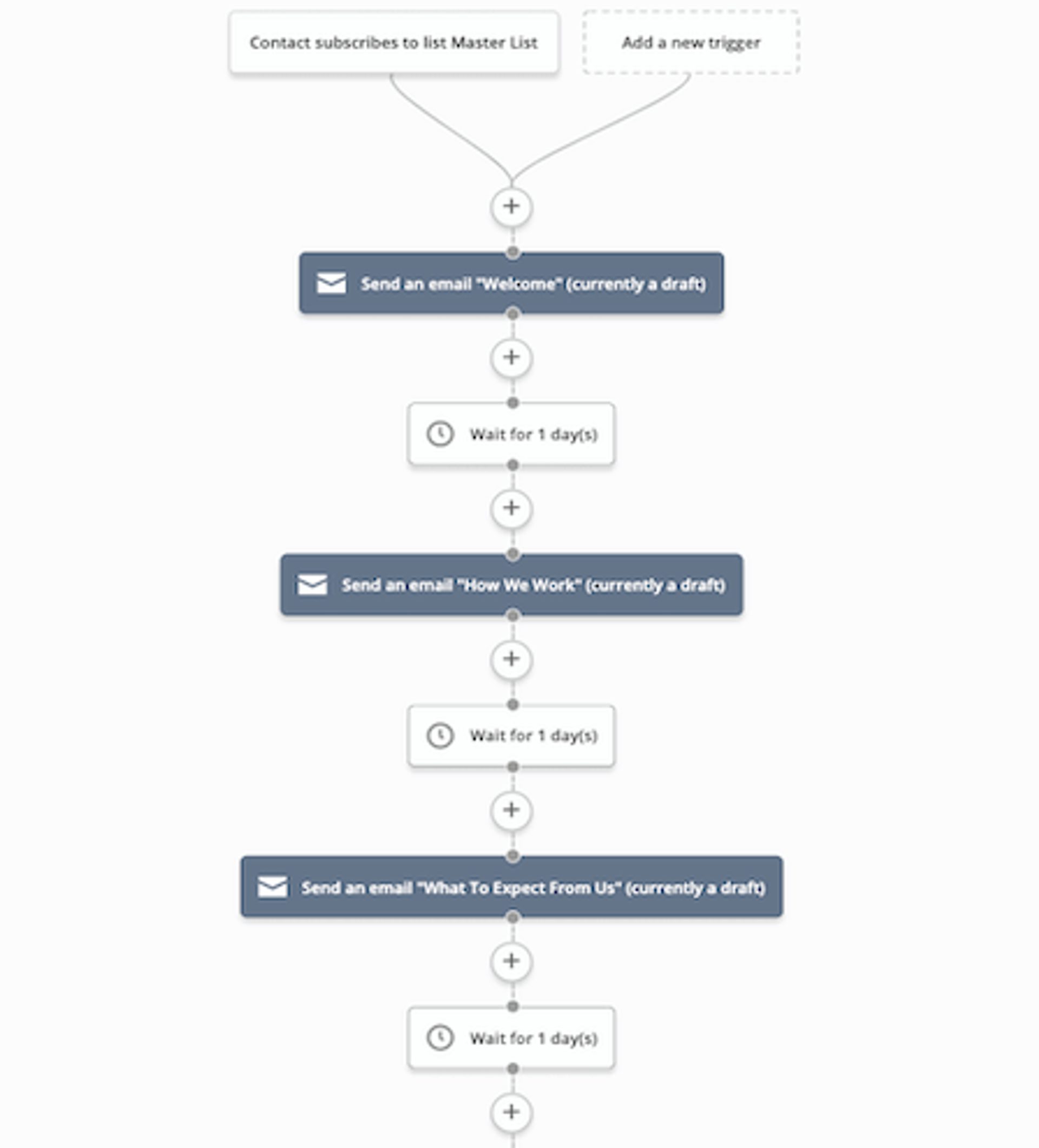
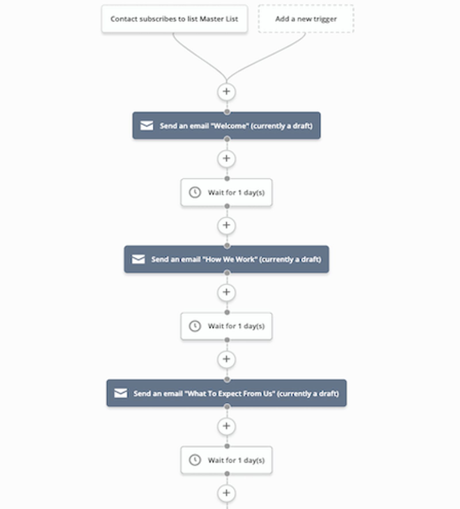
Sara Stein’s complete automated onboarding email sequence.
Nothing makes people more willing to follow through on an appointment than being prepared for it. If you tell them what to expect in your appointment confirmation email, they will trust you more.
How to set up confirmation emails
Use automation to send triggered confirmation emails based on customer actions. It’s almost too easy to be true. Here’s how you use ActiveCAmpaign to automate your confirmation emails.
- Click the Automations tab and create a new automation.
- Customize the automation flow by adding triggers and conditions that will send your different confirmation emails. For example, the trigger would be placing an order that prompts the email to send.
- Create your own beautiful confirmation email! You can also choose one from over 200 email templates.
- Review your automation steps and set it to Live.

Ready to start a free trial of ActiveCampaign and see for yourself? Get started here.








