Was ist eine Bestätigungsmail?
Eine Bestätigungsmail ist eine transaktionale E-Mail, die durch bestimmte Kundenaktionen ausgelöst wird. Wie der Name schon sagt, werden diese E-Mails dafür verwendet, um Kunden eine Bestätigung zu einer bestimmten Transaktion zu bestätigen – zum Beispiel eine Bestellbestätigungs-E-Mail für Produkte oder Tickets, Teilnahmebestätigungen für Veranstaltungen oder auch Newsletter-Bestätigungsmails.
Obwohl du für dein Business nicht jede Art von E-Mail verwenden musst, gehören Bestätigungsmails auf jeden Fall zur wichtigen Sorte.
In diesem Artikel werden wir die folgenden Punkte besprechen:
- Was ist eine Bestätigungsmail?
- Warum ist es wichtig, Bestätigungsmails zu schreiben?
- Welche Arten von Bestätigungsmails und Vorlagen gibt es?
- Die 7 wichtigsten Inhalte für Bestellbestätigungsmails
- Wie kannst du eine Bestätigungsmail schreiben und einrichten?
Warum ist es wichtig, Bestätigungsmails zu schreiben?
Bestätigungsmails sind wichtig, weil sie Kunden darüber informieren, dass eine Interaktion erfolgreich war. Sie enthalten außerdem grundlegende Informationen und Anweisungen für die nächsten Schritte. Normalerweise haben Bestätigungs-E-Mails eine hohe Öffnungs- und Klickrate. Sie sind daher auch eine perfekte Möglichkeit, Kunden zum Lesen deiner Inhalte zu bringen.

(Alt: Laut Statista ist die Öffnungsrate bei Transaktionsmails bis zu zehnmal höher als bei anderen Werbemails (Quelle: Statista).)
Wir nennen dir nachfolgend einige Gründe, warum du nicht auf Bestätigungsmails verzichten solltest:
- Bestätigungsmails landen in der Regel im normalen Posteingang. In Gmail werden sie meist nicht unter „Werbung“ einsortiert.
- Bestätigungsmails sind eine schnelle Marketingmöglichkeit. Da Bestätigungsmails so hohe Öffnungsraten haben, eignen sie sich ideal, um weitere wichtige Informationen oder andere Call-to-Actions einzufügen.
- Bestätigungsmails liefern wichtige Informationen. War die Aktion des Kunden erfolgreich? Dank einer Bestätigungsmail wird dein Kunde darüber informiert, dass die jeweilige Aktion gelungen ist.
Jetzt kostenlos testen
Welche Arten von Bestätigungsmails gibt es? (Vorlagen)
Es gibt mehrere Arten von Bestätigungs-E-Mails, auf die kein Unternehmen verzichten sollte. Wir stellen dir nachfolgend die wichtigsten Bestätigungsmail-Vorlagen vor.
Buchungs-Bestätigungsmails

Mit einer Buchungs-Bestätigungsmail werden Online-Buchungen bestätigt. Sie enthalten normalerweise wichtige Daten wie Flugpreise, Details zum Hotelzimmer, Restaurantreservierungen oder Veranstaltungstickets.
Sie haben oft einen personalisierten Button wie „Ich werde da sein“, um die Bestätigung zu bestätigen.

Newsletter-Bestätigungsmails

Eine Newsletter-Bestätigungsmail oder auch Abonnement-Bestätigungs-E-Mail wird gesendet, wenn Nutzer einen Newsletter abonnieren. Sie werden manchmal auch als Willkommens-E-Mails bezeichnet. Bei einem doppelten Opt-in wird neben der Newsletter-Bestätigungsmail für die E-Mail-Adresse auch eine zweite Willkommens-E-Mail gesendet.
Nachfolgend findest du ein solches Opt-in-Beispiel für die Bestätigung zur Anmeldung eines Newsletters. Auf diese Weise stellt die deutsche Food Marketing-Agentur Foodboom sicher, dass der Eigentümer der E-Mail-Adresse wirklich am Erhalt ihrer E-Mails interessiert ist.

Quelle: Foodboom
Bestellbestätigungs-E-Mails

Kunden erhalten eine Bestellbestätigung per E-Mail, nachdem sie eine Bestellung aufgegeben haben. Sie enthält meist auch Informationen zum Liefertermin und gehört zu den am häufigsten versandten Bestätigungsmails.
Im nachfolgenden Beispiel für eine Bestellbestätigungs-E-Mail werden alle Details der Bestellung einschließlich Produktfotos und Produktbezeichnungen übersichtlich aufgelistet.

Bestätigungsmail für das Herunterladen von Inhalten

Unternehmen senden Bestätigungs-E-Mails für das Herunterladen von Inhalten, nachdem jemand einen herunterladbaren oder geschützten Inhalt angefordert hat. Obwohl viele Inhalte, wie E-Books usw., direkt von einer Landingpage mit Formular heruntergeladen werden können, senden die meisten Unternehmen auch eine Bestätigungsmail mit einem Download-Link.
Diese enthält alle wichtigen Informationen, damit der Nutzer die angeforderten Inhalte mühelos herunterladen kann, wie beispielsweise den Titel des Downloads und eine Schaltfläche. Das ist besonders für Benutzer von Smartphones praktisch, die eine Broschüre oder ein E-Book lieber später auf ihren PCs herunterladen möchten.

Termin-Bestätigungsmail

Eine Termin-Bestätigungsmail wird nach einer Terminvereinbarung gesendet. Sie enthält normalerweise alle wichtigen Daten für den vereinbarten Termin.
In der Bestätigungs-E-Mail im nachfolgenden Beispiel werden alle wichtigen Details für den Termin genannt, einschließlich Zeitpunkt, Adresse und Art des Termins.

Versand-Bestätigungsmail

Nachdem die Bestellbestätigungs-E-Mail Kunden über den Eingang ihrer Bestellung informiert hat, hält die Versand-Bestätigungsmail die Kunden über den Bearbeitungsfortschritt sowie den Versand auf dem Laufenden. Oft enthält sie auch eine Tracking-Nummer des Versanddienstleisters.
Im nachfolgenden Beispiel werden neben dem bestellten Artikel auch Rechnungsinformationen aufgelistet.

Veranstaltungs-Bestätigungsmail

Eine Veranstaltungs-Bestätigungsmail enthält veranstaltungsbezogene Details wie Zeitpunkt, Ort, eine einfache Wegbeschreibung oder Parkinformationen. Sie räumt letzte Fragen vor der Veranstaltung aus dem Weg.

Die 7 wichtigsten Inhalte für Bestellbestätigungs-E-Mails
Das Design deiner Bestellbestätigungs-E-Mail sollte mit den Farben, Bildern, Botschaften und der Ikonografie deiner Marke übereinstimmen. Neben dem Look und Feel der E-Mail gibt es ein paar Dinge, die du auf keinen Fall vergessen solltest. Wir stellen dir nachfolgend die 7 wichtigsten Inhalte einer Bestellbestätigungs-E-Mail vor.
- Abbildungen und Bezeichnungen der Produkte
- Rechnungsübersicht und Zahlungsinformationen
- Bestellnummer
- Versandart und Versandinformationen
- Wichtige Daten und Zeiten
- Kontaktdaten des Unternehmens
- Nützliche und relevante Informationen
1. Abbildungen und Bezeichnungen der Produkte
Wer kennt das nicht: Man erhält eine Bestellbestätigung per E-Mail, die die allerwichtigsten Informationen überhaupt nicht enthält. Das ist super frustrierend! Stelle daher sicher, dass deine Bestätigungsmail Abbildungen und Bezeichnungen der bestellten Produkte enthält.
Kunden möchten auf einen Blick sehen, was sie bestellt haben, ohne erst umständlich in ihrem Bestellverlauf danach suchen zu müssen. Oder schlimmer noch, sich spezielle Kontopasswörter merken zu müssen.
2. Rechnungsübersicht und Zahlungsinformationen
Eine Bestätigungsmail sollte eine Rechnungsübersicht und Zahlungsinformationen enthalten. Kunden möchten vielleicht schnell sehen, über welche Kreditkarte oder welchen Zahlungsanbieter sie die Zahlung abgewickelt haben. Sie sehen somit auf einen Blick:
- Wo der Betrag abgebucht wird
- Welche Zahlungsart sie verwendet haben (für eventuelle Reklamationen)
Du kannst Rechnungs- und Zahlungsinformationen eines Kunden auch auf sichere Weise in der Bestätigungs-E-Mail angeben –, beispielsweise indem nur die letzten vier Ziffern einer Karte angezeigt werden.
3. Bestellnummer
Wenn du in der Bestätigungs-E-Mail keine Produkt- und Rechnungsinformationen nennen möchtest, solltest du es dem Kunden auf jeden Fall erleichtern, schnell auf diese Daten zugreifen zu können.
Kunden sollten anhand der Bestellnummer schnell Zugriff auf die Details der Bestellung, auf die Zustellung und eventuelle Rücksendungen erhalten.
4. Versandart und Versandinformationen
Es gibt drei Dinge, die Kunden immer wissen wollen:
- Wo befindet sich meine Bestellung gerade?
- Wann wird sie zugestellt?
- Wohin wird sie geliefert?
Vielleicht müssen sie zu einem bestimmten Zeitpunkt zu Hause sein, um das Paket anzunehmen? Was, wenn sie versehentlich eine alte Adresse eingegeben haben und diese ändern müssen?
Eine Bestätigungsmail mit solchen Informationen hilft, Probleme dieser Art schneller zu beheben. Stelle daher sicher, dass deine E-Mail die Lieferadresse und die Liefermethode enthält.
5. Wichtige Daten und Zeiten
Teile deinen Kunden mit, wann genau ihr Paket voraussichtlich ankommen wird. Diese Informationen sind besonders hilfreich, wenn der Kunde den Erhalt einer Lieferung schriftlich bestätigen muss. Aber auch für Empfänger mit ungesicherten Zustellorten oder für dringende Lieferungen sind solche Daten wichtig.
6. Kontaktdaten des Unternehmens
Deine Bestätigungsmail sollte auch die Kontaktdaten des Unternehmens enthalten, vor allem, wenn die Antwortadresse der Bestätigungsmail eine Noreply-Adresse ist, auf die Kunden nicht direkt antworten können. Wenn ein Kunde dein Unternehmen kontaktieren möchte, sollte er nicht erst auf der Website umständlich nach den Kontaktdaten suchen müssen.
Wenn du keine Kontaktinformationen in deine Bestätigungs-E-Mail schreibst, besteht die Gefahr, dass Kunden Bestellungen zurücksenden oder stornieren, weil sie keine Möglichkeit finden, mit dem Unternehmen in Kontakt zu treten.
Mithilfe von Kontaktinformationen lassen sich folgende Probleme schneller beheben:
- ein Bestellfehler
- eine Terminänderung
- Fragen zur Bestellung.
Die Kontaktinformationen sollten in der E-Mail außerdem auf einen Blick erkennbar sein.
7. Nützliche und relevante Informationen
Wenn du für eine Veranstaltung oder einen Termin eine Bestätigungsmail schreiben möchtest, solltest du alle wichtigen Informationen bündeln.
Brooke Kalisiak, eine ActiveCampaign-Kundin und Inhaberin von Legacy Physical Therapy, gibt Neukunden in ihren Bestätigungsmails eine Fülle hilfreicher Informationen wie beispielsweise:
- Grundlegende Termininformationen
- Eine Kurzvorstellung des Therapeuten
- Bilder der Klinik
- Kundenbewertungen
Sara Stein, ebenfalls ActiveCampaign-Kundin und Inhaberin von Miss Efficiency, hat eine E-Mail-Sequenz für Neukunden erstellt, die unter anderem eine Bestätigungs-E-Mail enthält.

Sara Steins vollständige automatische E-Mail-Sequenz für Neukunden.
Menschen, die sich bereits ausgiebig auf einen Termin vorbereitet haben, werden ihn mit hoher Wahrscheinlichkeit nicht in letzter Minute absagen. Wenn du ihnen in der Bestätigungs-E-Mail für ihren Termin genau erklärst, was sie erwartet, werden sie deinen Dienstleistungen mehr Vertrauen schenken.
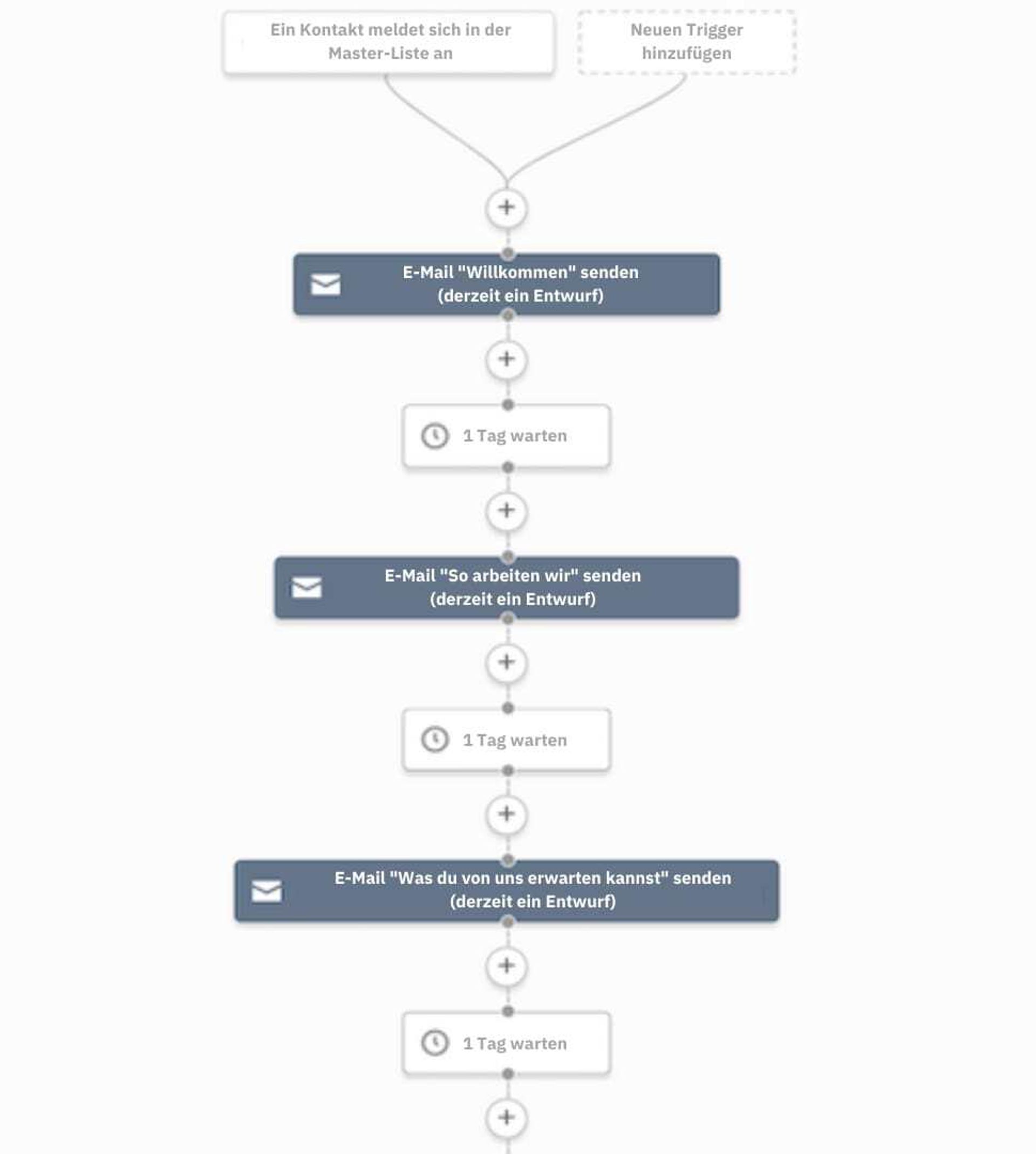
Wie kannst du eine Bestätigungsmail einrichten?
Richte Automatisierungen ein, um Bestätigungsmails auf Basis von bestimmten Kundenaktionen auszulösen. Mit ActiveCampaign lassen sich Bestätigungsmails anhand von Vorlagen mit nur wenigen Klicks mühelos einrichten.
- Klicke auf die Registerkarte „Automatisierungen“ und erstelle eine neue Automatisierung.
- Passe den Automatisierungsablauf an, indem du Auslöser und Bedingungen hinzufügst, die bestimmte Bestätigungsmails senden. Ein Beispiel: Durch das Aufgeben einer Bestellung wird automatisch eine Bestellbestätigung per E-Mail versendet.
- Erstelle eine individuelle Bestätigungsmail und wähle bei Bedarf aus unserer umfangreichen Sammlung von mehr als 200 Bestätigungs-E-Mail-Vorlagen aus.
- Überprüfe die einzelnen Automatisierungsschritte und aktiviere den Workflow.

Möchtest du dich von den vielen Vorteilen von ActiveCampaign überzeugen? Dann melde dich jetzt für ein Probeabo an.








