Key stats
- 30 %of automation revenue is from abandoned cart email
- 50 %of all sales come from weekly emails
- 2,000 %Return on money invested in ActiveCampaign
Delivering Content with a Purpose
Owner and founder of Your Therapy Source, Margaret Rice started out blogging and creating content in 2007. As a Physical Therapist, she saw a need for online resources that served physical therapists, occupational therapists, educators, and parents who were dedicated to helping children succeed. While working part-time with a full-time job of parenting her four oldest children, “I started writing some online resources and ended up continuing to write that content and moving forward with creating the Your Therapy Source website.”
Margaret is part of that rare breed of non-linear thinker-doers who takes action on her ideas, as demonstrated by several other websites she owns: Growing Play, providing ideas and resources that help children and families to grow through play, Blauthors, helping blogging authors (blauthors) learn how to generate passive income with digital products, and ReflectAffirm, a free space to help build a better you through positive affirmations.
After her sixth child, Margaret was more committed than ever to building a business that allowed her to work during hours that were convenient for her and her family's lifestyle. She stopped providing direct physical therapy to children in order to focus on her websites. Being a practical entrepreneur, she recognized both the value that Your Therapy Source was providing to her readers, and the return, both intrinsically and financially the business had the potential to provide. She focused on creating even more products, always providing the best tools and resources her audience can get their hands on, and from there, the online business gained momentum.

When I look at the marketing revenue in the Ecommerce Dashboard, I’m always in shock that for the money I’ve paid for ActiveCampaign over the last 12 months, I’ve received over 2,000% return on the money invested in Active Campaign.
The content Margaret was providing to her readers, downloadables and digital content, was building an email list that would soon become the foundation for her subscriber list. Initially Margaret was doing ‘mass’ emails through Yahoo, sending out blind copy emails to 25 contacts at a time, but she quickly realized this process was too time consuming and just wasn’t scalable. It was time to invest in an email solution.
“I got a lot more creative and really started ramping up how much I was blogging in order to help drive traffic,” Margaret added. “I gradually increased how often I would send an email campaign, recognizing through the years that email has really driven a lot of my business.” It was a learning process in the beginning, gaining an understanding of SEO, and driving traffic through email marketing. Margaret was eager to know more about what was working.
One of the emails that Margaret sent out was a newsletter, first monthly, then weekly. It was a way to update her readers on what was posted on the blog, and any new products that she was highlighting that week. Analyzing the influence her emails had on her site traffic and sales wasn’t easy or reliable. She could send out an email and assume that the uptick in website traffic was because of the latest campaign, but guesswork wasn’t a gamble she was willing to take as Your Therapy Source continued to grow.
“I was sending out my weekly newsletter, but I really needed more information to be able to analyze each of the campaigns and the weekly emails, what was working and what wasn't, and I wasn’t really getting that information with ConstantContact.”
She could see where her subscribers were clicking in the emails, but it didn’t tell her what they were actually purchasing. She wanted to understand what her customers were looking for when they clicked on the email, and why they weren’t purchasing. She wasn’t able to answer the basic question “What’s missing from that product?”
Margaret needed:
- A solution that provided the email analytics she was craving to measure and analyze engagement
- A platform that integrated seamlessly with her ecommerce solution WooCommerce
- And a full 360 view of the content that best served her readers
Her business coach suggested that Margaret check out ActiveCampaign. “Once I did, and used the free trial and saw how easy it was, I jumped in and switched over and haven't looked back.”
At the end of her free trial, Margaret signed up on ActiveCampaign’s Lite 100k contact plan, the perfect choice for her at the time. Scaling the business, today Your Therapy Source has expanded to the Enterprise plan, providing access to features and benefits such as a custom mail-server domain, a dedicated account rep, and more.
“At the end of the day, I'm a small business and I want to be profitable. So I'm not going to spend money on something that's not going to either save me time, or generate revenue, or help my customers. Those three things are my gauge.”
Immeasurable return on investment
To stay current with the changing business environment, Margaret listens to a lot of digital books and podcasts, and is active in Facebook marketing groups. She doesn’t shy away from trying new marketing strategies and techniques, but is laser focused on her quest to drive more traffic to her site. “To drive traffic, you have to generate a customer base that’s interested in what you’re providing,” Margaret commented, “and then as you create good content that keeps them coming back, your business will thrive.”
The changes that Margaret has made to her tech stack in recent years have been paying off and Your Therapy Source is thriving. She was already seeing an increase in her average customer order after switching to WooCommerce, and by integrating with ActiveCampaign, she is able to see that direct relationship between her email marketing efforts and delivering products her readers want, driving even more demand and increasing revenue.
“With the marketing dashboard in ActiveCampaign, the data is right in front of me. I can see exactly how much I’m earning from each email and automation. It drives your motivation like no other to see that direct relationship between how much effort you invest in your email marketing and then the return on time and investment.”
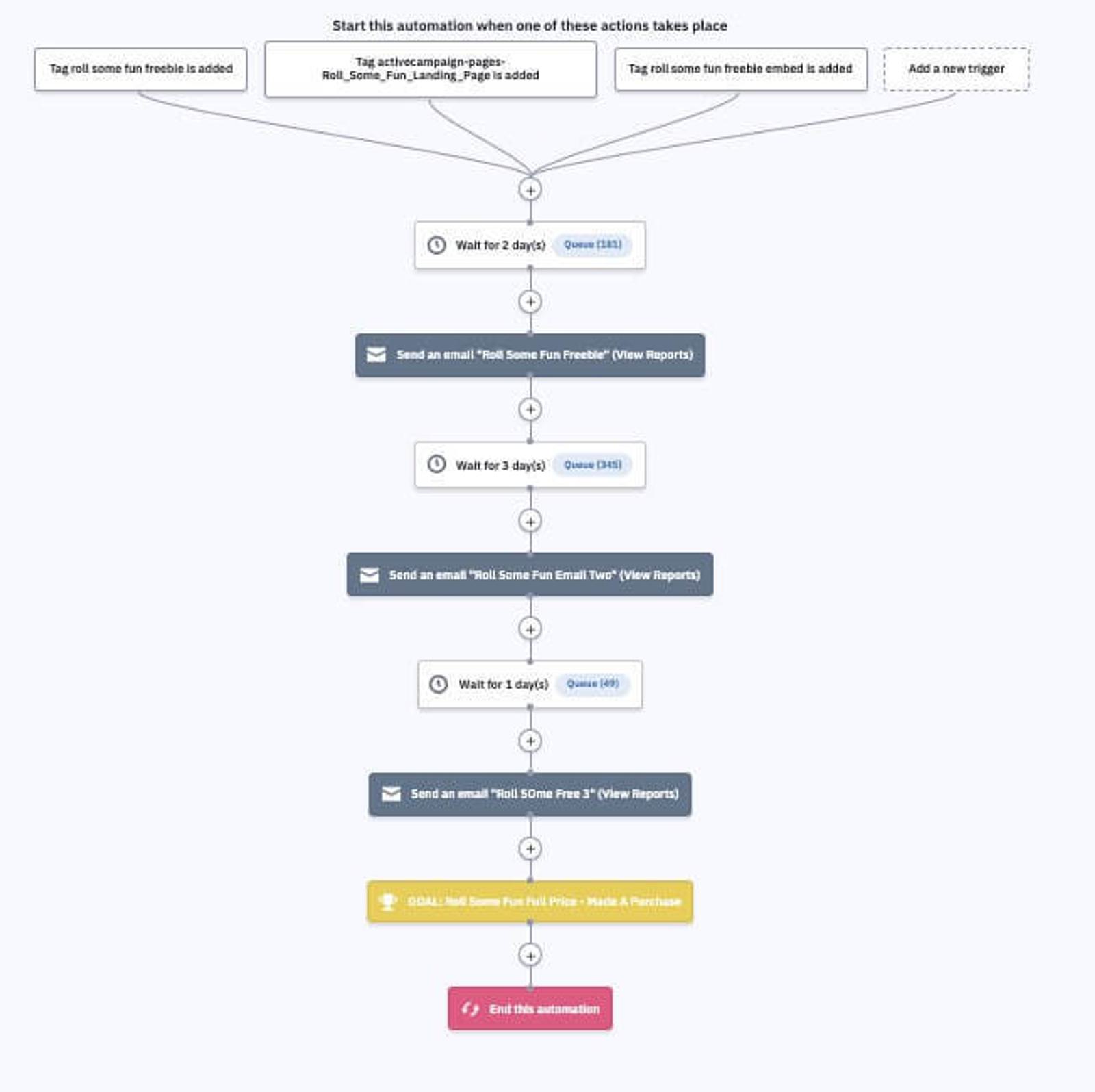
One of the first automations Margaret implemented was an abandoned cart automation. “That was great,” Margaret commented...

“I mean, how simple is that? You set that up once, and that's been about 30% of my automation revenue over the past year. Just the one abandoned cart email.”
Your Therapy Source has hundreds of products on their website, so having deep insights into her marketing efforts is critical in knowing what direction to go with new products and content. Margaret is able to look back and see what resonates with her customers, which then helps drive content that people need now, and understand where she may need more resources in another category of interest.
“Our sales have continued to increase year over year, and our email subscribers continue to grow. I’ve noticed an uptick in revenue with the email campaigns I've created in ActiveCampaign. I don’t rely solely on email marketing, but it’s at least 50% of my revenue, and it’s amazing.”
Margaret leverages email templates when she’s setting up her twice weekly email campaigns as she’s changing out a Facebook ad or when she’s promoting new blog content.
“It's extremely easy that way,” she added, “because I just keep repeating the same thing I've been doing each week. I have a lot of fun with automations. I might create one and see what happens or tweak it, changing the subject line or content. I think that's part of the beauty of ActiveCampaign is that it's easy to test new things, it's easy to train. I think that's part of what ends up driving to more incremental value for your business over time is being able to do that. If it was really hard to work with, you would probably never bother to try something new.”
“One thing that I really like about ActiveCampaign.” she continues, "is that I can eliminate people from an automation based on a purchase so that they're not inundated with emails. They can just jump to that goal when they've already bought that item and exit the automation. I think that's really powerful.”

“Using the goals in automations for time-sensitive offers, it's three times as likely to convert versus not using the time-sensitive offer. It's this sort of information that you get from setting up the automations, and the data that ActiveCampaign collects, that really helps drive an increase in sales because you know you're making data-driven decisions.”
Margaret loves to dig into the data on her marketing dashboard. She sees her marketing revenue, and the numbers are great. ActiveCampaign is working for her.
“I'm always in shock at the revenue I’ve realized over the last 12 months for the money that I paid for ActiveCampaign. When I look at that marketing revenue dashboard,” she continues, “I’ve run the numbers, and I’ve received over 2,000% return on the money invested in ActiveCampaign. There's no other platform or tool that I use that gives me that kind of return on investment.”
In addition to an incredibly successful online business, there’s the immeasurable time back with her family that offloading workflow to automations provides.
One more thing
Another feature Margaret is an avid fan of is Conversations. “I use Conversations and I love it for the customer service I can provide for my customers,” she explains. “Customers have told me that they love the immediate assistance, and they know it’s me. I don't have an auto bot running, I answer it from my desk, or from my cell phone. If a customer has a question about a product, or if they're having trouble downloading a freebie that they've signed up for, I can just quickly hop on and send them the link.”
Being responsive to her customer needs is important to Margaret, and having the ability to respond quickly to a customer via chat has contributed to the personalized customer experience and bond that her customers have come to expect from Your Therapy Source.
She’s been able to respond any time of day or night, because chats come right to her cell phone. It’s really helped with customer service and trust because they know that someone’s there. “Even though so many people buy digital products, it's still in some people's minds of ‘Am I really going to get this or what's the next step?’ And to have somebody answer them right away, I think really gives them a feeling of confidence that we're going to provide whatever they've paid for.”
The Conversations feature fits right into Margaret's family routine of soccer games, running errands, or simply “carting the kids around places.” It’s the hectic balance of running a business and being a parent, and the Conversations feature helps to free up some time in the evening.
“Using the Conversations feature allows me to address questions from my customers right away, and prevents that back and forth email chain. Instead, I'm answering them right away, making customer service so much easier and faster.”
Keep doing what works
Margaret has a pretty good cadence contributing to her success, which she has no intention of changing any time soon. She plans to continue creating compelling content, collecting subscriber email addresses, and continuing that cycle of email campaigns with original and curated content, because it's working.
“I'd say that's probably my primary goal, digital marketing-wise, is just to stick with what's working,” she added. “If I see that it's not working, then I'll look to change things. But if I'm continuing to go in the same direction, I'm not sure I should be looking to change anything. It’s a well-oiled machine, doesn't mean it won't be in two weeks. And that's why I always like to look at that dashboard.”
If you would like to explore some of the features Margaret uses every day in her business, try ActiveCampaign for free for 14 days.








