Key stats
- 2,782 %Increase in number of contacts
- 50 %Less time spent on administrative tasks
Selling isn’t everyone's superpower
Leah Neaderthal, the founder of Smart Gets Paid, presents with a calm demeanor that seems quite out of place from her accomplishments, which range from three-time business owner to podcaster to an evangelist for social good. She’s an entrepreneur focused on a mission to help women land the clients they want, for the pay they deserve, and not feel salesy in the process. Leah teaches women how to get in front of clients so they can comfortably lead a sales process and get more “yeses and get paid dramatically more for every client.” But getting to where she is today took perseverance, smarts, and creating a path that isn’t ordinary.

Flashback to 2010, when Leah left her corporate marketing career at a major ad agency in Chicago for what was going to be a year-long backpacking trip around the world with her partner. “The trip was going really fast,” Leah commented, “we didn't see anything. It was just sort of a blur. So we decided to slow down and instead of trying to fit the whole world into a year and then going back and spending the best years of our life under fluorescent lights working for somebody else, why don't we start a business and a life that allows us to live anywhere.” So they cut their trip short and came back to the States after eight months with the intention of getting clients so they could keep traveling. That was the plan, anyway.
As a natural introvert, building a book of clients was challenging for Leah. She found herself paralyzed at the prospect of reaching out to people, despite having worked in marketing at major ad agencies. “I quickly learned that even though I’d been in marketing, that didn't mean that I knew about selling.” So she went back to the corporate world, “and it was terrible.” Six months later she left that job with a renewed commitment to her own business. “If I'm going to do this, I have to learn how to get clients. I didn't want to do it the way anybody else had tried to sell to me, so I taught myself.”
What followed was a years-long quest to learn how to sell. She read 65 books and then tested what she learned with her clients. Anything that felt salesy, she ditched, “but everything that felt comfortable, I kept in,” Leah commented. “I started developing a selling methodology that really started working and felt really comfortable.” Using that well-honed selling methodology, Leah has established a 92% win rate and has sold over $3 million in work, and now passes her key learnings onto others through online courses. “Now I teach other women to use that same methodology in their business to land their B2B consulting and coaching clients. Because, I believe that nobody should have to struggle to get clients into their business.”
When we go into promotional periods, we’re no longer scrambling for all the pieces because we’ve built the infrastructure in ActiveCampaign and it just works. It puts us so far ahead of the game.
A good blend of expertise and humanity
The original iteration of Smart Gets Paid was as a consulting business, but Leah found that consulting pulled her into the weeds in one business at a time. This wasn’t where Leah felt she could do the most good.
Having developed such great content and deep knowledge behind her own selling methodologies, Leah took Smart Gets Paid to the next level, evolving the business to where it is today, a business that teaches women how to sell in their own business and get paid what they’re worth. Leah’s clients are primarily women who run B2B consulting and coaching businesses who have come out of careers in corporate or working for somebody else and have started their own service-based business. They've reached a point in their career where they're usually fairly senior, and they decide to strike out and start their own businesses. Leah found her niche.
“Imagine somebody coming out of a corporate career, and taking their years of expertise and starting their own business so they can work directly with their own clients. That's who I work with,” says Leah.
Most of her clients are women who come from something other than selling. “They’ve never been responsible for selling, but now they’re not only the experts in their business, they have to get the clients, too.” But they discover pretty quickly that the selling part is harder than they imagined. They may be getting a few clients through word of mouth, but they also know that’s not a sustainable model for growth. “It leads to a lot of imposter syndrome for these women who are so amazing and accomplished. When they find difficulty or discomfort in the sales part, it leads to a lot of self-doubt,” added Leah. “That’s when they come to Smart Gets Paid, because they’ve realized that they need help in this critical area.”
Offering Leah’s selling methodologies as online courses provided a path for growing the business beyond one-on-one consulting while enabling the reach that Leah envisioned to be most impactful. “I heard from women every day that they were struggling in this area, so I made it my mission to empower as many women as possible,” Leah continued. “I couldn’t achieve that mission if I only worked with women one-on-one, so I need to be able to grow my business to serve the women who could benefit from this work. I knew that a tool like ActiveCampaign would get me there.”
Smart gets techie
As an experienced consultant, Leah knows a thing or two about evaluating marketing solutions. She has implemented quite a few CRM’s for her clients over the years and is a true believer that every business needs a CRM. When looking for a solution for Smart Gets Paid, Leah looked at a lot of tools, “and by the way,” she added, “I'm a tool geek. I gravitated towards ActiveCampaign because all of the capabilities were there. Not just for the basics like sending out our newsletter, but for what I knew was necessary to be a ‘big girl’ business. A business that can make a difference. Business at scale.”
Leah’s checklist for choosing her own marketing solution included:
- The ability to perform complex automations. “Not just a three series drip campaign, but real intelligent logic”
- The ability to segment based on behaviors and engagement
- Lead scoring so her team is able to gather intelligence around audience engagement with their online course content

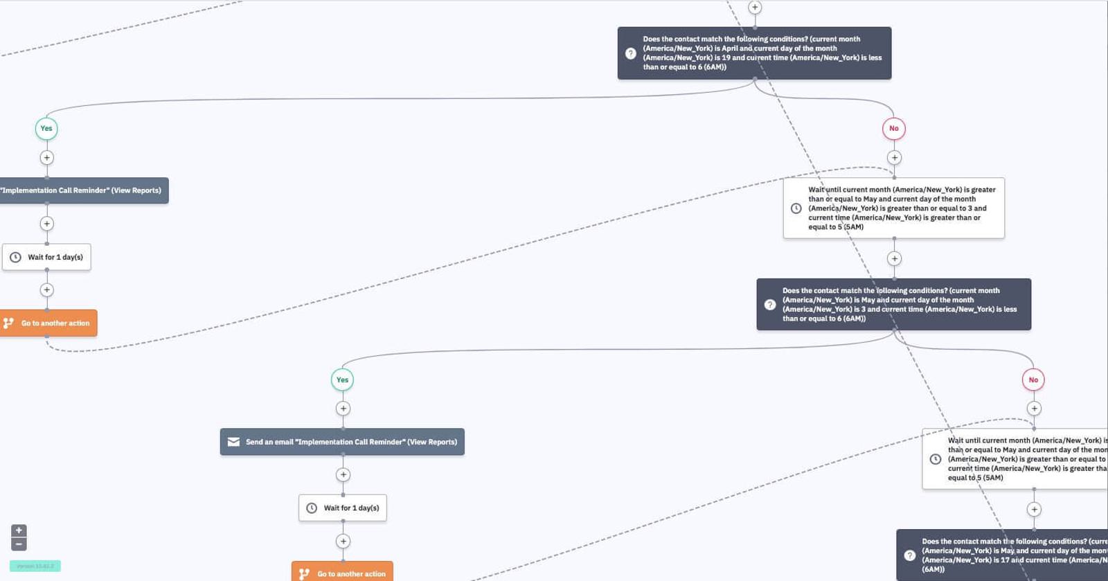
Automated sequence for an asset download.
Smart Gets Paid has over 100 automations running in ActiveCampaign, for everything from complex webinar funnels, to emails that help students move through courses., which makes it easier to do the digital marketing necessary for a growing business. “My expertise is around consultative selling, not online marketing. But using ActiveCampaign made it easy to know what I needed to do and to get it set up.”
Automating so many of these routine activities, like sending out a newsletter, enables the Smart Gets Paid team to focus on the development and seamless delivery of course content like their 21 day LinkedIn program, and a sales coaching program that's 10 weeks long. Both programs involve live coaching and online learning, and to ensure an easy-to-follow experience both are driven by a drip automation that delivers course outlines to subscribers one week at a time, so they always have a clear path and know what they are focusing on that week.
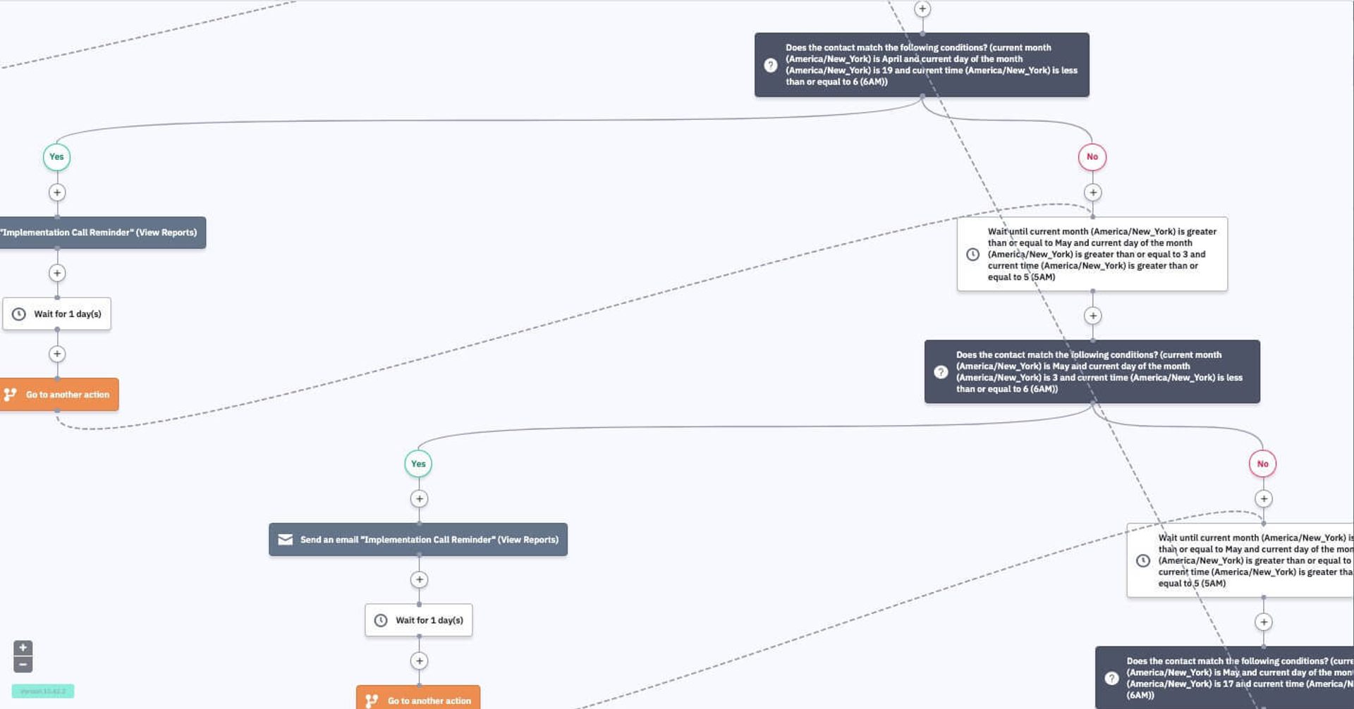
The webinar funnels Smart Gets Paid has created are pretty amazing, and definitely lend towards a frictionless experience. “ActiveCampaign allows us to do more sophisticated automations, enabling me to provide a student experience that feels very rich and attentive, guiding students along through the course,” Leah commented. “Using ActiveCampaign for our automations frees me up to focus on providing content and messaging that matters to my clients.”

Midway through one of the more sophisticated automations Smart Gets Paid has created.
The capabilities within ActiveCampaign have enabled Leah to pursue her mission to serve as many women as possible while providing them with that on-to-one experience of working directly with her. “Any technology that I use has to feel like I would feel in person. ActiveCampaign allows me to do that because the experience that I would want my people to have comes through. It allows me to stay in front of people, and I know that it's just going to work right. That means when I’m on the live calls, I can stay in my zone of genius.”
“ActiveCampaign has enabled us to deepen relationships with our students and helped me to evolve my business because we can do more sophisticated communications,” Leah continued. “Going from a coaching practice to a course business is an increase in magnitudes of complexity, and ActiveCampaign enabled me to make that transition really easily.”
One of the things Leah talks about in her coursework is having a single source of truth for all client activity. “Even though we're using all these tools in our tech stack, ActiveCampaign is our single source of truth for who our clients are, who our prospects are, and who our audience is.” Smart Gets Paid leverages Zapier a lot to sync her data, but plans to do more with native integrations. “When I first started using ActiveCampaign there weren’t native integrations, but the investment in this area has been impressive and exciting to watch. Now we can start to cut out some of the zaps and really keep bringing the ActiveCampaign native integrations in.”
“One of the things that I tell people is that everybody needs a CRM,” Leah continued, “but it goes beyond simply CRM. It really comes down to asking yourself what type of business you want to be in the future, not the business that you are right now. If you want to be the type of business at scale, if you want to serve as many people who need your help as possible, and have the same degree of impact and visibility as some of the people that you admire, you need a tool that can get you there, and that's why I chose ActiveCampaign.”

If you want to learn more about Smart Gets Paid, explore the programs and success stories Leah has out on her website. You can also check out The Smart Gets Paid Podcast, and follow Leah on LinkedIn.
To find out more about the features that Smart Gets Paid uses every day, try ActiveCampaign for free, and explore our Customer Experience Automation (CXA) page for more information.








