In einer Willkommens-Mail begrüßt du deine neuen Newsletter-Abonnenten und stellst dein Unternehmen vor. Aber was genau solltest du darin kommunizieren? Und wie viele E-Mails solltest du in einer Willkommenssequenz verschicken? In diesem Artikel erhältst du hilfreiche Antworten auf all deine Fragen und zusätzlich sechs E-Mail-Beispiele zur Inspiration.
Was meinst du? Wer wird dir wohl den größten Umsatz bescheren?
- Jemand, der deinen Newsletter schon lange abonniert.
- Jemand, der sich gerade erst für deinen Newsletter angemeldet hat.
- Jemand, der deine Website gerade zum ersten Mal besucht hat.
Die klassische Antwort auf diese Frage ist A. Schließlich hatte die Person ja mehr als genug Zeit, sich als Interessent mit deinem Unternehmen vertraut zu machen und sich zum Kauf „überreden“ zu lassen.
Die richtige Antwort ist allerdings B.
Wenn du darüber nachdenkst, ist es eigentlich ganz logisch: Newsletter-Abonnenten, die bereits seit Ewigkeiten deine E-Mails bekommen, haben sich schon gegen einen Kauf entschieden. Sonst hätten sie ja schon längst gekauft.
Das bedeutet natürlich nicht, dass du ihnen gar keine Angebote schicken solltest oder dass sie kein wichtiger Bestandteil deines Unternehmens sind. Tatsache ist allerdings, dass die meisten Unternehmen die meisten neuen Umsätze durch neue Kontakte generieren.
Und deshalb ist die Willkommens-Mail auch so wichtig. Mit ihr kannst du nämlich die Gunst der Stunde nach der Newsletter-Anmeldung richtig nutzen. Mit ihr kannst du die neuen Kontakte gebührend begrüßen.
Und mit ihr kannst du auch richtig gut verkaufen.
In diesem Artikel bekommst du E-Mail-Vorlagen für eine unkomplizierte Willkommens-Sequenz aus sechs E-Mails (die du einfach direkt übernehmen und losschicken kannst).
Ich zeige dir...
- … was genau du in jeder einzelnen Willkommens-Mail schreiben solltest (und wann du sie am besten abschickst).
- … wie die verschiedenen Bewusstseinsstufen dir dabei helfen, aus skeptischen Lesern zufriedene Kunden zu machen.
- … E-Mail-Beispiele für besonders erfolgreiche Kampagnen. Wir sprechen hier von Umsatzsteigerungen von 70 %, 89 %, 332 % – oder sogar von mehreren Millionen Euro innerhalb einer Woche.
So gelingt dir eine großartige Willkommens-E-Mail-Sequenz:
Warum solltest du überhaupt eine Willkommens-Mail-Sequenz schreiben?
Eine Willkommens-Mail-Sequenz ist eine Reihe von E-Mails, die du automatisch an neue Abonnenten schickst, sobald sie sich für deinen Newsletter eingetragen haben.
Der Moment nach dem Opt-in ist genau der Punkt, an dem die neuen Abonnenten besonders euphorisch und interessiert sind. Deshalb ist eine Willkommens-Mail – oder am besten gleich eine ganze Willkommens-Mail-Sequenz – auch die beste Gelegenheit, um dich selbst vorzustellen, deinen Abonnenten zu zeigen, wie du ihnen helfen kannst – und sie vielleicht sogar zum Kauf zu bringen.
„Es gibt eine E-Mail, deren Öffnungsrate viel höher ist als alle anderen Öffnungsraten: die Willkommens-Mail.
Kein Wunder. Das Interesse der Empfänger könnte größer nicht sein. Sie haben sich schließlich gerade dazu entschieden, deinen Newsletter zu abonnieren. Sie wollen deinen Content also lesen und vertrauen deiner Marke. Es ist also überhaupt keine Frage, ob du eine automatische Antwort einrichten solltest. Öffnungs- und Klickraten sind oft doppelt so hoch wie bei allen anderen E-Mails, die du danach verschickst.
Eigentlich ist die Willkommens-Mail auch einfach eine Form der Höflichkeit. Wenn jemand bereit ist, dir zuzuhören, sollte man doch „Hallo!“ sagen, oder? Und wenn deine Leser nach mehr verlangen, solltest du ihnen zeigen, was du draufhast. Für mich ist die Willkommensserie eine Mischung aus cleverem Marketing und guten Manieren.“ – Andy Crestodina, Chief Marketing Officer bei Orbit Media
Wenn sich neue Abonnenten für deinen Newsletter anmelden, nehmen sie den Kontakt zu dir auf. Und deine Willkommens-Mail ist der dazu passende Handschlag.
Klingt eigentlich ganz selbstverständlich, oder?. Und trotzdem verschicken laut einer Studie über die E-Mail-Marketing-Aktivitäten der 5000 wichtigsten Unternehmen der DACH-Region des DDV Deutscher Dialogmarketing Verband e. V. nur 25 % der untersuchten Unternehmen eine Willkommens-Mail. Zwei Drittel der Unternehmen, die ein umfangreiches Automation-Tool verwenden, das vorgefertigte E-Mail-Vorlagen für Willkommens-Mails bieten, verzichten trotzdem darauf, neue Abonnenten zu begrüßen. Eine mehrstufige Willkommens-Kampagne setzen lediglich 4 % der untersuchten Unternehmen ein.
Oje! Hier wird aber viel Potenzial verschenkt. Andererseits ... sehen viele Willkommens-Mails leider so ähnlich aus:

Wenn du es allerdings richtig anstellst, ist die Willkommens-Mail eine großartige Gelegenheit, um deine neuen Abonnenten zu begrüßen und aus Leads Kunden zu machen.
Achtung: Falls du deinen neuen Lesern lediglich Blog-Posts zur Begrüßung schickst, lässt du eine großartige Gelegenheit in deiner E-Mail-Strategie ungenutzt.
Auch wenn du nicht unbedingt direkt Käufe landest, sind die Open-Rates und Click-Through-Rates deiner Willkommens-Mail die höchsten, die du jemals bei einer E-Mail-Kampagne erreichen wirst.
Schauen wir uns mal als Beispiel die Zahlen von einer meiner Willkommens-Mails an.

Du willst, dass deine Abonnenten etwas Bestimmtes tun? In der Willkommensserie wirst du sie am leichtesten davon überzeugen können.
Dein Ziel muss ja auch nicht unbedingt direkt der Kaufabschluss sein. Vielleicht möchtest du die Sache ja ganz anders angehen und vielleicht wollen deine Abonnenten zu Beginn überhaupt kein Geld ausgeben.
Mögliche Ziele deiner Willkommens-Mail
Hier sind ein paar mögliche Ziele für deine Willkommens-Mail-Sequenz:
- Neukunden für deine Produkte oder Dienstleistungen gewinnen
- Cross-Selling und Upselling
- Telefonate und Gespräche mit neuen Kontakten vereinbaren
- Mehr Informationen über deine Kunden sammeln
- Mehr Kunden dazu bringen, ein Kundenkonto zu erstellen
- Mehr Mitglieder für deine Community generieren
- Kundenbewertungen erhalten
- Feedback erhalten, um dein Unternehmen zu verbessern
Es gibt viele Menschen auf dieser Welt und die allerwenigsten davon sind deine Kunden – deshalb konzentrieren sich die meisten Willkommens-Mail-Sequenzen auf neue Leads und Abonnenten.
Aber es gibt eigentlich keinen Grund, warum du deine bereits bestehenden Kunden nicht mit großartigen Willkommens-Mails begeistern solltest.
Sarah, ActiveCampaign-Kundin und Gründerin des US-amerikanischen Unternehmens Miss Efficiency Bookkeeping, setzt ihre Willkommens-Automatisierung für das Onboarding neuer Kunden ein und sammelt gleichzeitig Informationen und Feedback.
So sieht ihre Willkommens-Mail-Sequenz aus:
- E-Mail 1: Willkommen! Sarah begrüßt die neuen Kunden in ihrem Unternehmen. Sie verschickt zusätzlich eine handgeschriebene Dankeskarte, die gleichzeitig mit der E-Mail ankommt.
- E-Mail 2: Wie wir arbeiten. Sarah baut Vertrauen auf, indem sie ihr Team vorstellt und ein bisschen über die einzelnen Teammitglieder und ihre Qualifikationen erzählt.
- E-Mail 3: Was du von uns erwarten kannst. Buchhaltung ist ein Thema, das bei vielen mit einer gewissen Angst behaftet ist. Deshalb geht es in dieser E-Mail ganz genau darum, was Sarahs Kunden erwarten können.
- E-Mail 4: Was wir von dir brauchen. Es werden diverse Dokumente und Formulare benötigt. Diese E-Mail beinhaltet eine Checkliste, die das Zusammensuchen der Unterlagen erleichtert.
Parallel zu dieser E-Mail-Serie schickt Sarah ihren Kunden per Post eine Dankeskarte und ihr Buch.

Sobald das Buch (nach ca. einem Monat) verschickt wurde, geht es weiter mit der Willkommens-Mail-Sequenz:
- E-Mail 5: Bewerte Miss Efficiency. Online-Bewertungen helfen Sarah dabei, neue Kunden zu gewinnen. Deshalb bittet sie ihre Kunden nach dem Onboarding darum, sie zu bewerten.
- E-Mail 6: Feedback bitte. Nun da die Kunden vollständig integriert sind, kann ihr Feedback nützlich für Sarah sein, um ihr Unternehmen zu verbessern – und Kunden zu binden, die vielleicht andernfalls abgesprungen wären.
Ganz unabhängig vom Kontext ist die Willkommensserie deine Gelegenheit „Hallo“ zu sagen, jede einzelne Person herzlich zu begrüßen und ihr gegen Ende ein Angebot zu unterbreiten – und zwar vollautomatisch.
Stell dir mal vor, Sarah müsste diesen Prozess manuell für jeden einzelnen Kunden durchlaufen ...
Falls deine Frage also ist: „Sollte ich wirklich eine Willkommens-Mail schreiben?“, dann ist die Antwort ein ganz klares und lautes „JA!”
Willkommens-Mail-Sequenz: Wie viele E‑Mails sollte deine Begrüßungssequenz enthalten?
Wir empfehlen vier bis sechs E-Mails für die Willkommens-Mail-Sequenz. Du brauchst schließlich genug E-Mails, um Vertrauen aufzubauen und deinen Kontakten Hilfestellungen zu bieten, bevor es um den wirklichen Verkauf geht. Bei sechs E-Mails hast du genug Raum, um jede E-Mail einem bestimmten Thema zu widmen.
Ryan Johnson ist Head-Copywriter bei GrowthLab und Meister im Entwerfen von E-Mail-Funnels und Launches. Hier zeigt er uns seinen 5-Tage-Funnel für den Kurs „Mental Mastery“, der genau den Phasen des AIDA-Modells entspricht:

Zunächst einmal erregt Johnson Aufmerksamkeit durch eine interessante Frage („Was würdest du tun, wenn du unendlich viel Motivation hättest?“). Dann sorgt der Texter dafür, dass das Interesse stark bleibt und erzeugt im Anschluss den Wunsch, das Produkt zu kaufen.
In E-Mails 3 und 4 baut er das Verlangen nach dem Produkt weiter aus (und erwähnt nebenbei, dass der Kurs jetzt gekauft werden kann). Und in E-Mail 5 bewirbt er den Kurs dann so richtig, damit die Kunden zur Tat schreiten können.
Was du in jeder einzelnen Willkommens-Mail deiner Kampagne schreiben solltest
Wie schreibt man eine Willkommens-Mail-Sequenz, bei der die Leser es gar nicht abwarten können, jede neue Willkommens-Mail zu öffnen?
Und noch viel wichtiger: Wie bringst du sie dazu, genau das zu tun, was sie tun sollen?
Das Schwierigste am Erstellen einer Willkommens-Mail ist, sich zu überlegen, was man überhaupt kommunizieren möchte. Zum Glück gibt es da ein Modell, das uns Abhilfe schafft: die Bewusstseinsstufen.
Die Bewusstseinsstufen wurden von der Werbetexter-Legende Eugene Schwartz entwickelt. Falls dich das Thema interessiert, kannst du in seinem Buch Breakthrough Advertising noch mehr über dieses Konzept erfahren – vorausgesetzt du bist bereit, 125 US-Dollar (+ 30 US-Dollar Versand nach Deutschland) zu zahlen und es auf Englisch zu lesen. Eine deutsche Übersetzung gibt es bisher leider nicht und günstiger wirst du es leider auch nicht finden.

„Werbetexte können kein Verlangen für ein Produkt erzeugen. Sie können nur die Hoffnungen, Träume, Ängste und sehnlichsten Wünsche nehmen, die bereits in den Herzen von Millionen von Menschen bestehen, und dieses Verlangen auf ein bestimmtes Produkt lenken. Und genau das ist die Aufgabe der Werbetexter: Verlangen muss in den breiten Massen nicht neu erschaffen, sondern gezielt gelenkt werden.” Das ist nur eins von vielen genialen Zitaten in diesem Buch (Quelle: Amazon)
Inga Maria Panten von ProLektorat fasst die fünf Bewusstseinsstufen zusammen:
- Unwissend (Unaware): Auf dieser Stufe stehen die Personen, die noch gar nicht wissen, dass sie ein Problem haben und etwas brauchen.
- Problembewusst (Problem-Aware): Die Person weiß, dass sie ein Problem hat und eine Lösung braucht, hat aber noch nicht konkret nach einer Lösung gesucht.
- Lösungsbewusst (Solution-Aware): Die Person weiß, was für eine Lösung sie möchte, kennt allerdings dein Produkt nicht.
- Produktbewusst (Product-Aware): Die Person weiß, was du anbietest, ist sich aber nicht sicher, ob es das Richtige für sie ist.
- Überzeugt (Most Aware): Die Person kennt dein Produkt und wartet nur auf „den Deal“ oder hat bereits bei dir gekauft.
Warum ist das wichtig? Weil jemand, der noch nie von dir gehört hat, niemals etwas bei dir kaufen wird.
Je näher deine potenziellen Kunden an die Stufe „überzeugt” kommen, desto wahrscheinlicher ist es, dass sie etwas kaufen werden. Deshalb ist das Ziel der meisten E-Mail-Funnels, die Leser von ihrer aktuellen Bewusstseinsstufe zu „überzeugt” zu bewegen.
In jeder Bewusstseinsstufe haben die Menschen unterschiedliche Prioritäten. Das heißt, dass du den Fokus in deinen E-Mails auf unterschiedliche Dinge legen solltest.
Diese Grafik von Joanna Wiebe, einer US-amerikanischen Conversion-Copywriterin, ist sehr hilfreich. Sie erklärt, welche Strategien für welche Bewusstseinsstufen am besten geeignet sind.

Da du deine Kontakte ja bereits dazu gebracht hast, dir ihre E-Mail-Adresse zu geben, startet ihre Reise durch die Bewusstseinsstufen wahrscheinlich nicht bei „unwissend“. Aber höchstwahrscheinlich sind deine Leser auch noch nicht vollständig überzeugt – deshalb solltest du auch noch nicht zu schnell ans Verkaufen denken.
Um herauszufinden, was genau du in deinen E-Mails kommunizieren solltest, kannst du Marktrecherche betreiben. Wir nehmen jetzt aber einfach mal an, dass die Leser deiner Willkommens-Mail „problembewusst” sind und wissen, wo der Schuh drückt.
Was schreibst du also in deinen E-Mails, wenn deine Leser größtenteils wissen, dass sie ein Problem haben, aber nicht wissen, wie sie es lösen können (das trifft übrigens auf die allermeisten Unternehmen zu).
Das solltest du in deiner ersten Willkommens-Mail tun:
- Versende deinen Lead-Magneten oder andere Ressourcen.
- Segmentiere deine Abonnenten nach ihren Bedürfnissen.
- Erkläre den Lesern, was sie als nächstes erwartet.
Tipp für Fortgeschrittene: Gib deiner Willkommens-Mail eine besondere Bedeutung. Hier ein paar Tipps von Funnel-Expertin Tarzan Kay:
„Lass deine Leser wissen, dass sie mit der Newsletter-Anmeldung einen wirklich wichtigen Schritt gemacht haben. Wenn es zum Beispiel um ein Abnehmprogramm geht, solltest du sie dafür feiern, dass sie sich dazu entschieden haben, aktiv zu werden und etwas zu tun – die meisten Menschen wünschen sich schließlich einfach nur, dass sie schlanker wären.” – Tarzan Kay
Indem du deinen Abonnenten dazu gratulierst, dass sie den ersten richtigen Schritt gemacht haben, sendest du eine subtile Botschaft, die sie dazu ermutigt, weitere gute Entscheidungen zu treffen.
Bei den meisten Menschen ist es nicht so, dass sie sich dein Angebot anschauen und es dann ganz bewusst ablehnen. Nein, sie ziehen es erst gar nicht richtig in Betracht, Wenn du möchtest, dass sie entschlossen handeln, solltest du sie dafür loben, dass sie aktiv geworden sind, oder sie zu einer bewussten Entscheidung zwingen (so können sie dich und dein Angebot nicht passiv ignorieren).
So kannst du bereits in der Willkommens-Mail wunderbar anfangen, sie zu coachen.
Schauen wir uns doch jetzt mal ein E-Mail-Beispiel für Anfänger an, das du direkt übernehmen kannst.
E-Mail 1: Die Willkommens-Mail
Deine Willkommens-Mail ist der erste Schritt in deiner Willkommensserie. Dort solltest du dich vorstellen, deine neuen Abonnenten begrüßen und ihnen das Freebie zustellen, das du ihnen versprochen hast.
Wofür kannst du die Willkommens-Mail noch nutzen?
- Deinen Lead-Magneten versenden
- Die Leser dazu bringen, deine Produkte wirklich zu nutzen
- Hilfreiche Informationen teilen
- Deine Brand-Story vorstellen
Wenn jemand sich für deinen Newsletter anmeldet, sollte die Person zunächst einmal deine Willkommens-Mail bekommen. Wie es dann weitergeht, hängt davon ab, was du von deinen Abonnenten willst. Im Endeffekt lässt sich das in zwei Schritte zusammenfassen:
- Gib den neuen Abonnenten ihre versprochene Belohnung (das Freebie oder andere Ressourcen).
- Erkläre ihnen, was als Nächstes kommt.
Wenn du das richtig hinkriegst, wirst du über die Performance deiner Willkommens-Mail staunen.
E-Mail 2: „Was wäre, wenn du dieses Problem lösen könntest?”
Deine Leser haben ein Problem. Dein Produkt löst dieses Problem.
Aber niemand wird dein Produkt kaufen, solange sie gar nicht daran glauben, dass ihr Problem überhaupt lösbar ist.
Und genau das macht diese Willkommens-Mail. Sie zeigt deinen Abonnenten, dass es eine Lösung für ihr Problem gibt.
In anderen Worten: Sie bringt sie von der Bewusstseinsstufe „problembewusst“ zu „lösungsbewusst“.
Hier ist ein E-Mail-Beispiel von dem US-amerikanischen Coach Ramit Sethi, in dem er den Lesern erklärt, warum sie keine Motivation brauchen, um erfolgreich zu werden, sondern stattdessen einfach zur Tat schreiten sollten. Er zeigt außerdem einen Kontoauszug und beschreibt sein erfolgreiches Leben.

Später in dieser E-Mail geht es darum, wie man Ideen für die eigene Unternehmensgründung findet. Aber Ramit fällt nicht mit der Tür ins Haus. Die E-Mail beginnt mit dem Betreff „Du brauchst keine ‚Motivation‘. Mach stattdessen das hier.“
Warum?
- Die Leser wissen, dass sie ein Problem haben (keine Business-Idee) und sie denken, dass sie ein ganz anderes Problem haben (keine Motivation).
- Jeder möchte gerne glauben, dass er das Zeug dazu hat, ein eigenes Business zu gründen. Dadurch, dass der Einwand „keine Motivation“ weggenommen wird (und zwar durch ganz konkrete Beispiele und präzise Wortwahl), beginnt der Leser auch wirklich, daran zu glauben.
- Später in der E-Mail nimmt er auch das Konzept „Folge deiner Leidenschaft“ auseinander.
- Er beendet die E-Mail mit folgenden Worten: „Wenn Leute sagen, dass sie keine Ideen haben, sagen sie eigentlich, dass sie bisher überhaupt nichts unternommen haben, um den Prozess zu verstehen, der hinter dem Generieren, Filtern und Identifizieren von profitablen Ideen steckt. Bitte hinter die Ohren schreiben: Das ist ein Prozess, den man lernen kann!
Am Ende der E-Mail hat sich die Einstellung des Lesers von „Ich habe überhaupt keine Ideen und keine Motivation und ich weiß nicht, was meine Leidenschaft ist.“ zu „Ich habe zwar noch keine Idee, aber vielleicht kann ich ja eine finden.“ gewandelt.
(Praktischerweise verlinkt Ramit dann auch eine Liste mit Business-Ideen. Er weiß einfach, wie man es macht.)
Um eine gute „Was wäre, wenn“-E-Mail zu schreiben, solltest du dir drei Fragen stellen:
- Welches Problem müssen meine Leser lösen?
- Was müssen sie tun, um es zu lösen?
- Was denken sie (fälschlicherweise), was sie tun müssen?
Wenn du Antworten auf diese drei Fragen kennst, schreibt sich deine Willkommens-Mail fast von selbst. Du nimmst einfach ihre falsche Annahme auseinander und bietest stattdessen die Lösung, die sie wirklich brauchen.
Ramits Taktik zusammengefasst:
- Problem: keine Business-Ideen
- Echte Problemlösung: Anfangen, Ideen zu sammeln
- Vermeintliche Problemlösung: „Motivation“ finden, um das Problem zu lösen
Hinweis (bitte aufpassen! Das ist wichtig!): Ein Teil der E-Mail wird dazu genutzt, den Lesern zu zeigen, dass sie falsch liegen. Es ist von höchster Wichtigkeit, dass du dich zunächst darauf konzentrierst, ihnen zu zeigen, dass ihre vermeintliche Problemlösung nicht funktioniert – das Problem selbst solltest du auf keinen Fall herunterspielen.
Ihr Problem ist nämlich deine Chance, sie zu erreichen. Sie hören dir zu, weil du ihr Problem beseitigen kannst.
Du nimmst ihre Glaubenssätze auseinander, damit sie ihr Problem besser lösen können. Deshalb ist es besonders gut, wenn der Glaubenssatz, den sie haben unangenehm und schwer zu beseitigen ist wie z. B. mangelnde Motivation.
E-Mail 3: Good Will Hunting (oder „Du kannst nichts dafür“)
„Wenn wir denken, dass es ok ist, bestimmte Gefühle zu empfinden, hören wir oft auf, dagegen anzukämpfen und geben dem Gefühl nicht mehr so viel Raum. Wenn man uns sagt, dass es ok ist zu träumen, sind wir nicht mehr starr auf einen Traum festgefahren. Wenn man uns sagt, dass wir für etwas nicht verantwortlich sind, fällt es uns leichter Verantwortung dafür zu übernehmen. Und wenn man uns sagt, dass es ok ist, Angst zu haben, haben wir oft weniger Angst.” – Blair Warren in „The One Sentence Persuasion Course“
Schuldgefühle sind sehr starke Emotionen. Es sind sehr starke negative Emotionen und deshalb solltest du sie in deinem Funnel nicht zu sehr in den Vordergrund rücken.
Niemand mag es, wenn man ihm die Schuld zuweist. Und jeder fühlt sich lieber „nicht schuldig“ als „schuldig“.
Am liebsten haben es Menschen, wenn sie denken, dass sie nichts dafür können, dass sie ein Problem haben. Wenn deine E-Mails das erreichen können und du sie davon überzeugen kannst, schenkst du ihnen ein unglaubliches Gefühl der Erleichterung. Und das hilft ihnen dabei, zu verstehen, dass sie sich nicht schuldig fühlen müssen, aber trotzdem ihre Probleme lösen können.
Genau wie in der berühmten Szene aus dem Film „Good Will Hunting“, in der Robin Williams Matt Damon sagt: „Du kannst nichts dafür!“ – ein wirklich großer emotionaler Wendepunkt im Film.
Eine gute „Du kannst nichts dafür”-E-Mail macht genau das, was Robin Williams mit Matt Damon gemacht hat: Sie befreit die Leser von Schuldgefühlen und präsentiert Lösungsmöglichkeiten.
Schau dir mal dieses clevere Beispiel von Darya Rose von Summer Tomato an, in der sie erzählt, dass sie früher selbst nicht kochen konnte und lange gebraucht hat, um das Kochen ohne Rezepte zu lernen.

Statt direkt zu sagen, dass die Leser nichts für ihre Probleme können, erzählt Darya eine persönliche Geschichte. Die Idee dahinter könnte aber direkt aus dem Drehbuch von „Good Will Hunting“ stammen:
- „Ich habe zu Hause nie kochen gelernt.“
- „Als ob ich schon immer gewusst hätte, wie man Gemüse sautiert und geröstetes Hähnchen zubereitet.“
- „Ich habe Jahre gebraucht, um mich in der Küche wirklich zurechtzufinden.“
- „Man braucht dafür Unmengen an Zeit und Geduld – was die wenigsten von uns haben.“
Was ist die Hauptaussage dieser Textstellen? „Das ist schwer und niemand bringt es dir bei.“

„Niemand außer mir hat diese Probleme“, ist ein starker und emotionaler Glaubenssatz, den viele Menschen verinnerlicht haben. Du kannst ihnen das Schuldgefühl allerdings nehmen, indem du ihnen einfach sagst: „Niemand hat dir das beigebracht. Woher sollst du es dann wissen?“
Und dann stellst du dein Produkt vor.
Deine Leser, die zuvor lediglich um ihr Problem und mögliche Problemlösungen wussten, werden nach der E-Mail deine konkrete Problemlösung kennen.
Du musst das Produkt jetzt noch nicht stark bewerben – schließlich kannst du die Leser noch auf die Stufe „überzeugt“ bringen – aber das hier ist deine erste Möglichkeit, das Produkt zu erwähnen (und den Lesern, die bereits kaufen wollen, die Möglichkeit dazu zu geben)
Das Wichtigste, was deine Leser aus der Willkommens-Mail Nr. 3 mitnehmen sollen ist: „Das ist schwierig und niemand hat es dir beigebracht. Du kannst nichts dafür und ich zeige dir jetzt, wie du das Problem trotzdem lösen kannst.“
E-Mail 4: Was bringt’s – sofort und später?
„Das ist die ultimative Benefit-E-Mail. Sie funktioniert wunderbar in Bottom-Funnel-Kampagnen oder gegen Ende einer Sales-Sequenz.
Schreibe eine E-Mail, in der du deinen Abonnenten – die direkten, kurzfristigen, aber auch die langfristigen Vorzüge deines Produkts aufzeigst. Der Werbetext in der E-Mail sollte dabei sowohl auf die direkten Benefits eingehen, die für die Leser zum Greifen nahe sind, und auch die meilenweit entfernten, aber trotzdem erreichbaren Ergebnisse beinhalten. – Joanna Wiebe, CopyHackers
Wie wird dein Angebot das Leben deiner Leser verändern?
Wenn du verkaufen möchtest, solltest du in der Lage sein, diese Frage zu beantworten. Und noch wichtiger: Du musst deine Leser überzeugen können, dass du ihnen wirklich helfen kannst.
Aber es gibt ein Problem:
- Die beeindruckendsten Ergebnisse von den meisten Angeboten sind erst nach einiger Zeit sichtbar.
- Man kann Menschen schlecht mit langfristigen Erfolgen beeindrucken. Sie wollen sofortige Ergebnisse sehen.
- Du musst Menschen beeindrucken, wenn du willst, dass sie etwas bei dir kaufen.
Das richtige Stichwort hier heißt „Future Pacing“.
Was genau ist das? Hier haben wir eine Definition von Copywriter Joel Klettke:
„‚Future Pacing‘ bedeutet, dass du deine Leser mit Worten dazu bringst, sich selbst in einer Zukunft zu sehen, in der sie all die unglaublichen Vorzüge deiner Problemlösung bereits genießen.“
Hier ein Beispiel für eine Sales-Page von Ramit Sethi, in der er die Leser dazu bringt, sich Schritt für Schritt vorzustellen, wie sie immer beliebter und erfolgreicher werden.

Ramit wendet „Future Pacing“ an, um den Nutzen des Produkts an vier verschiedenen Zeitpunkten zu verdeutlichen:
- Direkt nach dem Kauf
- Einen Monat nach dem Kauf
- Ein paar Monate oder ein Jahr nach dem Kauf
- Für den Rest des Lebens
Wenn er ausschließlich Benefits für den Rest des Lebens geteilt hätte, wären die Versprechen unglaubwürdig geworden.
Hätte er allerdings ausschließlich die Benefits direkt nach dem Kauf aufgezählt, wären sie zu klein und irrelevant.
Indem er alle Benefits miteinander kombiniert, präsentiert Ramit eine glaubwürdige und überzeugende Geschichte.
Wenn du selbst „Future Pacing“ einsetzen möchtest, solltest du dir diese Fragen stellen:
- Welchen Nutzen werden deine Kunden direkt haben?
- Welchen Nutzen werden sie in ein paar Wochen haben?
- Welchen Nutzen werden sie in ein paar Monaten oder Jahren haben?
Dann breitest du diese Benefits in genau dieser Reihenfolge aus und verteilst noch ein paar Formulierungen wie „Denk mal darüber nach“, „Was wäre, wenn?“ und „Stell dir vor“ im Text. Der Meinungsforscher Frank Luntz erklärt uns, warum:
„‚Stell dir vor‘ ist die perfekte Einleitung, weil du so mit den Augen und der Vorstellungskraft der Leser kommunizieren kannst statt mit deiner eigenen.“
Bei „Stell dir vor“ können deine Leser sich selbst vorstellen, wie sie dein Produkt verwenden und was für Vorteile sie dadurch haben. Selbst die besten E-Mails der Welt kommen nicht an die Bilder ran, die deine Leser in ihrem eigenen Kopf kreieren.
E-Mails 5 + 6: Dringlichkeit (jetzt wird verkauft)
„Etwas zu lieben heißt, zu erkennen, dass es verloren gehen könnte.” – Robert Cialdini in „Die Psychologie des Überzeugens“
In E-Mail 5 und 6 geht es dann richtig ans Verkaufen.
Falls du jemals einen E-Mail-Funnel für einen Produktlaunch konzipiert und veröffentlicht hast, weißt du, dass die meisten Verkäufe am Ende kommen. Ein bisschen Geld kommt schon in die Kassen, wenn du das Produkt ankündigst, aber die meisten Menschen ziehen erst dann die Kreditkarte, wenn sie Angst davor haben, etwas zu verpassen.
Robert Cialdini ist Professor für Psychologie und wahrscheinlich der weltweit führende Experte, wenn es um Überzeugung geht. Das zeigt er auch in seinem Buch „Die Psychologie des Überzeugens“.
„Knappheit” ist eines von Cialdinis 7 Prinzipien der Überzeugung. Und die am weitesten verbreitete Form von Knappheit ist Dringlichkeit.
Das kann wirklich Wunder wirken.

Die E-Mails 5 und 6 sind deine letzte Chance, deine Leser vom Kauf zu überzeugen. Oft werden diese E-Mails am gleichen Tag verschickt, um den Eindruck von Dringlichkeit noch zu verstärken.
So solltest du den jeweiligen Fokus legen:
- E-Mail 5: Dringlichkeit (+Produkteigenschaften/Benefits). Kreiere ein Gefühl von Zeitdruck (Countdowns sind ein gutes Mittel dafür). Du kannst auch auf Verlustaversion setzen und deinen Lesern ein Bild davon vermitteln, was sie verpassen, wenn sie dein Produkt nicht kaufen.
- E-Mail 6: Letzte Erinnerung (+Testimonials). In der Regel ist dies eine kurze letzte Erinnerung – also wirklich eine „letzte Chance“-E-Mail. Hier kannst du besonders gut Testimonials einsetzen – für den Fall, dass noch letzte Zweifel bestehen und deine Leser gerne einen Beweis sehen würden.
Wie genau können solche E-Mails aussehen?
Hier haben wir ein E-Mail-Beispiel für eine Willkommens-Mail Nr. 5 von Conversion-Copywriterin Joanna Wiebe. Sie gibt den Lesern ganz genaue Bilder davon, wie ihr Leben aussehen wird, wenn sie das Produkt nicht kaufen.

Jo ist eine geniale Texterin und diese Willkommens-Mail Nr. 5 beinhaltet alle wichtigen Punkte:
- Einen Countdown-Zähler (du kannst wortwörtlich dabei zusehen, wie dir die Zeit davonrennt)
- Eine abschreckende Beschreibung des Lebens ohne das Produkt
- Ausdrücke wie „Der Wendepunkt war zum Greifen nahe“ (zum Steigern der Verlustaversion)
Bei der Wortwahl geht es hier nicht direkt um Dringlichkeit an sich. Die Dringlichkeit wird eher durch Verlustaversion vermittelt. Achte auch auf die Formulierungen, die sie verwenden – zum Beispiel „deine Einladung“ statt „deine Chance“ – und wie die E-Mail mit einem direkten Verkaufsangebot beginnt, dann aber sofort wieder einen Schritt zurück macht. Und wie ihre Beschreibung vom Montag wirklich Bilder von dem Café in deinem Kopf entstehen lässt.
Genial!
Und Willkommens-Mail Nr. 6?
Hier ist ein Beispiel für eine überzeugende Willkommens-Mail am Ende der Begrüßungssequenz des US-amerikanischen Style-Coaches Peter Nguyen (von The Essential Man). Es wird ein Screenshot von einer E-Mail präsentiert, in der ein Leser Nguyen fragt, ob es sinnvoll für ihn ist, an dem Style-Kurs für Männer teilzunehmen, obwohl er noch einen Bierbauch hat, den er eigentlich erst noch loswerden möchte. Nguyen entkräftet den Einwand und verweist auf einen Blog-Post über genau dieses Problem.

Schauen wir uns mal an, was genau hier gemacht wurde (es ist nämlich ziemlich clever):
- In der Einleitung kommt zunächst eine kurze Erinnerung. Man möchte verkaufen, aber nicht aufdringlich sein.
- Nguyen präsentiert eine echte E-Mail von einem echten Leser, der einen echten Einwand hat – der dann von ihm entkräftet wird.
- Die Willkommens-Mail endet mit einem Call-to-Action zur Kursanmeldung.
Jetzt dürfte es eigentlich nur noch wenige Gründe dafür geben, dass jemand nicht direkt zuschlägt:
- Die Person hatte nie wirkliches Interesse.
- Sie hat vergessen, sich anzumelden.
- Sie glaubt nicht, dass dein Angebot ihr helfen wird.
Die Abonnenten, die nie wirklich interessiert waren, hast du leider verloren (sorry!).
Aber die anderen beiden Probleme werden in der E-Mail angesprochen und aufgelöst. Sie beginnt mit einer einfachen Erinnerung, um die Leute einzufangen, die dein Produkt einfach nicht mehr auf dem Schirm hatten.
Und dann werden alle möglichen Einwände entkräftet. Somit wird das folgende imaginäre Gespräch beendet:
Leser: „Ich habe mich für diesen Newsletter eingetragen, aber ich bin mir noch nicht sicher, ob ich überhaupt etwas kaufen will.“
E-Mails 1-4: „Hier sind all die tollen Dinge, die du bekommen kannst – ist das nicht genau das Leben, das du willst?“
Leser: „Das klingt toll, aber funktioniert das auch wirklich? Beweis es mir!“
E-Mails 5-6: [Beweise werden geliefert]
Leser: O.o
Leser: [zückt Kreditkarte]
Häufig gestellte Fragen zur Willkommens-Mail-Sequenz
Das war’s auch schon – eine unkomplizierte Kampagne mit 6 E-Mail-Vorlagen, mit denen du deinen Umsatz steigern kannst.
Moment – gibt es da nicht noch ein paar Details, auf die du achten solltest?
Hier sind ein paar FAQs (und zum Abschluss ein paar Beispiele für komplexere Funnels)
- Warum kann ich nicht einfach nur eine Willkommens-Mail schreiben? Sind 4–6 E-Mails nicht ein bisschen viel?
- In welchen Abständen sollte ich die automatisierten Willkommens-Mails verschicken?
- Wie kombiniere ich meinen Newsletter und meine Willkommensserie?
Warum kann ich nicht einfach nur eine Willkommens-Mail schreiben? Sind 4–6 E-Mails nicht ein bisschen viel?
Eine Willkommens-Mail ist schon mal ein guter Start, aber sie bietet dir einfach nicht genug Raum, um alles auf einen Schlag zu erledigen. In der Willkommens-Mail musst du deinen neuen Abonnenten das versprochene Freebie zukommen lassen und dich vorstellen. Da gibt es keinen Platz mehr, um auch noch mit dem Verkauf deines Produktes zu beginnen.
Bei 4–6 Willkommens-Mails in deinem Funnel hast du genug Platz, um auch den direkten Verkauf unterzubringen. Sie geben dir auch Zeit, deine Leser mit wertvollen Ressourcen und Informationen zu versorgen und sie in der Customer-Journey weiter voranzubringen – und sie letztendlich zu Kunden zu machen.

Falls du denkst, dass du eventuell zu viele E-Mails schickst, keine Sorge! Denk daran, dass dies genau der Zeitpunkt ist, an dem deine Leser sich wirklich über Post von dir freuen und sich deine Texte auch zu Herzen nehmen.
In welchen Abständen soll ich die automatisierten Willkommens-Mails verschicken?
Bei den meisten Willkommens-Mail-Sequenzen kannst du eine E-Mail pro Tag verschicken. Es gibt natürlich Ausnahmen, aber das ist eigentlich eine ganz gute Faustregel.
Wenn du zwischen den E-Mails zu lange wartest, nehmen deine Abonnenten sie vielleicht nicht als zusammenhängende Sequenz wahr. E-Mails, zwischen denen 4 Tage liegen, bringen die potenziellen Kunden nicht auf der Customer-Journey weiter. Sie sind einfach verstreut und verwirrend.
Auch hier gibt es natürlich Ausnahmen:
- Falls deine potenziellen Kunden Zeit brauchen, um deinen Content oder ein Probeabo zu testen, macht es Sinn, ihnen diese Zeit auch zu geben – solange sie auf irgendeine Art und Weise mit deinem Unternehmen interagieren.
- Falls du potenzielle Kunden hast, die direkt kaufbereit sind, kann es durchaus Sinn machen, sie zweimal pro Tag zu kontaktieren.
Hauptsache ist, dass du die Gunst der Stunde nutzt und den „Schwung” nicht verlierst.
Brauchst du etwas Inspiration? Dann schau dir diese E-Mail-Vorlagen an.
Für die meisten Unternehmen ist einmal pro Tag ein guter Anfang. Später kannst du das natürlich noch testen und anpassen.
Wie kombiniere ich meinen Newsletter und meine Willkommens-Mail-Sequenz?
Deine Bedenken sind ganz verständlich. Du möchtest schließlich deinen normalen Newsletter nicht pausieren, weil er einer der Hauptgründe dafür ist, dass sich Leute überhaupt für deine E-Mail-Liste anmelden.
Gleichzeitig möchtest du natürlich auch keine Newsletter an die Personen schicken, die gerade durch deine Willkommensserie gehen, weil das verwirrend sein könnte.
Die Lösung ist ganz einfach: Du kannst deinen Newsletter in deiner Marketing-Automatisierungs-Software für E-Mail so einrichten, dass sie nicht an Abonnenten geschickt werden, die gerade deine Willkommensserie durchlaufen.

In ActiveCampaign geht das folgendermaßen:
- Erstelle ein „Segment“, wenn du die E-Mail mit deinem Newsletter einrichtest.
- Schließe alle Kontakte, die gerade deine Willkommensliste empfangen, von deinem Newsletter aus.
- Sobald sie nicht mehr deine Willkommenssequenz durchlaufen, bekommen sie auch deine normalen E-Mails.
Wie kann ich im Anschluss an meine Willkommens-Mail etwas verkaufen?
Das ist leicht. Mach’s einfach!
Natürlich solltest du nicht in jeder E-Mail etwas verkaufen wollen – so kannst du deine Abonnenten schnell vergraulen und dazu bringen, deine E-Mails in Zukunft nicht mehr zu öffnen.
Aber du solltest auch keine Angst davor haben, deine Produkte zu bewerben – solange es Produkte sind, die sie auch wirklich interessieren. Du hast mehr als eine Gelegenheit, aus deinen Lesern zahlende Kunden zu machen. Nur weil sie in deiner Willkommens-Mail-Sequenz nichts gekauft haben, heißt es nicht, dass sie niemals etwas bei dir kaufen werden.
Schicke deinen neuen Abonnenten eine Weil deinen normalen Newsletter. Wenn aber der nächste Launch ansteht, kannst du sie ruhigen Gewissens auch anschreiben.
Fazit: Tipps für umfangreichere Willkommens-Mail-Sequenzen
Möchtest du noch mehr aus deinen Willkommens-Mails rausholen und bist du bereit die Willkommenserie aus sechs E-Mails hinter dir zu lassen? Es gibt eine Menge an Möglichkeiten, an denen du dich austoben kannst.
Hier sind ein paar Beispiele:
Der Gründer von RightMessage, Brennan Dunn, setzt Personalisierung ein, um seine Verkaufsangebote auf verschiedene Zielgruppen zuzuschneiden. Er sammelt die Infos, die er dafür braucht, durch eine einfache Umfrage-E-Mail, in der die Leser auf die Frage nach ihrem größten Problem eine Antwort anklicken sollen.

Da er automatisierte E-Mails verwendet, kann Brennan völlig verschiedene E-Mails an die verschiedenen Gruppen schicken. So hat er seinen Umsatz um 70 % steigern können.
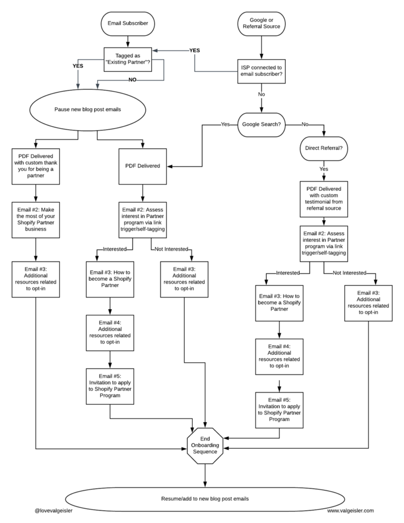
Ein weiteres Beispiel: Die E-Mail-Expertin Val Geisler analysierte Shopifys Onboarding-Sequenz und empfahl dem Unternehmen im Anschluss, verschiedene Funnels zu erstellen und die Abonnenten so zu segmentieren, dass sie je nachdem, wie sie zu Shopify gefunden haben, unterschiedliche E-Mails erhalten.
Das Ergebnis ist ziemlich komplex.

Verzweigungen machen alles etwas komplizierter, aber so kannst du dir sicher sein, dass du auch wirklich genau das verschickst, was deine Abonnenten sehen wollen. (Source, Val Geisler)
Gibt es auch E-Mail-Funnels, die komplex sind – aber nicht aufgrund von Segmentierung? Schauen wir uns noch mal unseren alten Freund Ramit Sethi an.
Der Werbetexter Will Hoekenga hat Ramit Sethis Funnel für das Produkt „Zero to Launch“ genau unter die Lupe genommen.

Ich bin mir übrigens ziemlich sicher, dass genau dieser E-Mail-Funnel Ramit seine 5.000.000-US-Dollar-Woche beschert hat. Wie du siehst launcht Ramit sein Produkt erst einen vollen Monat nach Beginn des Funnels.
Somit hat Ramit mehr Zeit, um die Leser durch die verschiedenen Bewusstseinsstufen zu führen.
Nur zur Erinnerung, die fünf Stufen sind:
- Unwissend
- Problembewusst
- Lösungsbewusst
- Produktbewusst
- Überzeugt
Es ist definitiv am schwierigsten, jemanden davon zu überzeugen, dass er ein Problem hat (also den Übergang von „unwissend“ zu „problembewusst“ einzuleiten). Der zweitschwerste Schritt ist von „problembewusst“ zu „lösungsbewusst“.
Deshalb setzt Ramit seinen Fokus auch auf diesen Teil des Funnels. Er kann es sich übrigens auch leisten, denn er ist ein hervorragender Texter und weiß genau, dass seine E-Mails gelesen werden.
Der Funnel ist schon ein paar Jahre alt und hat sich mittlerweile ein bisschen verändert. Während ich das hier gerade schreibe, bekomme ich nämlich die E-Mails für genau denselben Launch. Jetzt gerade habe ich eine neue E-Mail bekommen.

Bisher besteht der Funnel aus 10 E-Mails.
Findest du nicht, dass „Wird Zero to Launch funktionieren?“ („Will Zero to Launch work?“) sich ziemlich genauso anhört wie die Willkommens-Mail des Style-Coaches, in der Einwände entkräftet wurden?
Wie du siehst, greifen auch überaus erfolgreiche Profis wie Ramit Sethi und sein Team auf die einfachen Grundlagen zurück, weil sie einfach wirklich gut funktionieren. Und genau das solltest du auch tun. Eine Willkommensserie mit 6 E-Mails ist eine wunderbare Grundlage, die du nach Belieben weiter ausbauen kannst.








