Question : qui de ces trois personnes pourrait générer le plus de ventes ?
- Celle qui se trouve sur votre liste de diffusion depuis longtemps
- Celle qui vient de s'inscrire à votre liste de diffusion gratuite
- Celle qui vient de visiter votre site web pour la première fois
Habituellement la réponse choisie est « A » ; après tout, cette personne a eu tout le temps de vérifier votre activité et d'être accompagnée tout au long de son parcours d'achat.
Mais en fait, la bonne réponse est « B »
Pourquoi ? Parce qu'une personne qui se trouve depuis longtemps sur votre liste de diffusion a déjà décidé de ne pas acheter votre produit, sinon elle l'aurait déjà fait.
Ça ne signifie pas qu'elle ne le fera jamais ou qu'elle n’est pas un élément essentiel pour votre entreprise. Mais généralement, la plupart des nouvelles ventes proviennent de nouveaux prospects.
C'est pourquoi les modèles d’emails de bienvenue sont nécessaires. Ils vous aident à tirer profit de « l'élan d'inscription ». Ils vous aident à établir un contact.
Ils vous aident à vendre.
Cet article vous propose 6 exemples de bonnes pratiques pour des messages de bienvenue que vous pouvez utiliser tout de suite. Je vais vous montrer :
- Ce que doit contenir exactement chaque e-mail de bienvenue et quand l'envoyer
- Comment les « étapes de sensibilisation » vous aident à transformer les lecteurs qui s'interrogent en clients satisfaits
- Des exemples de bons résultats et leurs séquences. Je parle de 70 % de revenus en plus, de 89 % de revenus en plus, de 332 % de ventes en plus... et même de plus de 4 000 000,00 d’euros en une semaine
Voici 6 exemples de bonnes pratiques pour créer un message de bienvenue original.
Pourquoi les e‑mails de bienvenue sont-ils importants ?
Une série d'e-mails de bienvenue est une suite d'e-mails que vous envoyez automatiquement aux personnes qui viennent de s'inscrire à votre liste de diffusion.
C'est au moment de l'inscription que votre nouvel abonné montre le plus d'intérêt. Donc vos messages de bienvenue pour le nouveau client potentiel sont une excellente occasion de vous présenter, de lui montrer comment vous pouvez l'aider… et même de conclure une vente.
« Un message obtient un taux d'ouverture plus élevé que tous les autres : l'e-mail de bienvenue à ma liste de diffusion.
Rien d’étonnant. Le destinataire est particulièrement intéressé à ce moment-là. Il vient de se convertir en abonné, il veut donc voir votre contenu et fait confiance à votre marque. La nécessité d’automatiser un courrier de bienvenue à un nouveau client devient une évidence. Les taux d'ouvertures et de clics sont souvent deux fois supérieurs à tous les autres e-mails que vous envoyez.
Considérez-le simplement comme une politesse. Quand une personne est à l’écoute, vous devez lui dire bonjour, n'est-ce pas ? Quand une personne en demande plus, donnez-lui le meilleur de vous-même. Pour moi, l'e-mail de bienvenue dans une entreprise est non seulement une action marketing intelligente, mais c'est également un acte de courtoisie. »
– Andy Crestodina, Chief Marketing Officer, Orbit MediaEn s’inscrivant sur votre liste de diffusion, la personne se présente. Lorsque vous lui envoyez un e-mail de bienvenue, vous lui serrez la main.
C'est tout simplement faire preuve de politesse. Et pourtant…
Selon l'étude marketing « First Impressions » menée par Ciceron, seuls 39 % des marques envoient un e-mail de bienvenue. 41 % des marques n'envoient pas d'e-mail de bienvenue au cours des 48 premières heures.
27 % n'ont envoyé aucun message de bienvenue au nouveau client au cours des trois premières semaines
Aïe ! Et puis beaucoup d'e-mails de bienvenue ressemblent à ça :

Bien rédigés, les e-mails de bienvenue sont vos meilleurs alliés pour établir un contact avec les prospects et les transformer en clients.
Si vous n'envoyez que des articles de blog aux personnes qui rejoignent votre liste de diffusion, vous passez à côté d'une bonne stratégie de messagerie.
Même si vous ne vendez rien au premier contact, les taux d'ouverture et de clics d'un e-mail de bienvenue seront les plus élevés de toutes vos campagnes.
Voici un exemple provenant d'un de mes e-mails de bienvenue.

Quelles que soient vos attentes, quelle que soit l'action que vous souhaitez de la part de votre client, elles seront plus faciles à obtenir de lui avec une série d’e-mails de bienvenue.
Faut-il que votre objectif soit de vendre uniquement ? Et si vous vouliez faire autre chose ? Et si les gens ne voulaient pas acheter tout de suite ?
Exemples d'objectifs d'une série d'e-mails de bienvenue
Les objectifs de votre série d’e-mails de bienvenue peuvent être :
- Les premiers acheteurs de votre produit ou service
- Des ventes croisées et ventes incitatives
- Des appels téléphoniques et conversations avec de nouveaux contacts
- Plus d’informations
- Plus de nouveaux clients
- Plus de membres pour une communauté
- Des témoignages
- Des avis pour aider à améliorer votre entreprise
La population mondiale se compte en milliards de personnes et la plupart d'entre elles ne font pas partie de votre clientèle. C'est pourquoi souvent l'email de bienvenue se focalise sur les nouveaux prospects et abonnés.
Mais rien ne vous empêche d'utiliser un e-mail de bienvenue pour intéresser également vos clients existants.
Sarah Stein a fondé et dirige Miss Efficiency Bookkeeping, une entreprise de comptabilité basée aux États-Unis. Elle est cliente d'ActiveCampaign et automatise les e-mails de bienvenue pour intégrer de nouveaux clients, collecter des informations et demander des avis.
Voici ce que contiennent ses courriers de bienvenue à un nouveau client :
- E-mail 1 : Bienvenue. Sarah souhaite la bienvenue au nouveau client. Elle envoie également une carte de remerciement manuscrite qui correspond à cet e-mail.
- E-mail 2 : Comment nous travaillons. Sarah installe un climat de confiance en présentant son équipe et en parlant un peu de son parcours.
- E-mail 3 : Ce que nous pouvons faire pour vous. La comptabilité est un sujet qui suscite beaucoup d'anxiété, c'est pourquoi cet e-mail de bienvenue décrit exactement ce à quoi les clients de Sarah peuvent s'attendre.
- E-mail 4 : Ce dont nous avons besoin de votre part. Divers documents et formulaires sont demandés. Ce message contient un aide-mémoire qui permet aux clients de trouver plus facilement ce dont ils ont besoin.
En même temps que ces e-mails, Sarah envoie à ses clients une note de remerciement et une copie de son livre par la poste.

Puis, une fois le livre envoyé (environ un mois plus tard), la série d’e-mails de bienvenue continue.
- E-mail 5 : Donnez votre avis sur Miss Efficiency. Les avis en ligne aident Sarah à développer son activité. Elle les demande donc aux clients lorsqu'ils rejoignent sa liste de diffusion.
- E-mail 6 : Demande de feedback. Le feedback peut aider Sarah à améliorer son entreprise et à fidéliser les clients qui risquent de partir.
Quel que soit le contexte, une série d’e-mails de bienvenue est l'occasion d'établir un premier contact. C'est une bonne façon d'accueillir chaque personne et de lui faire une offre, le tout automatiquement.
Imaginez si Sarah devait faire manuellement ce processus pour chaque client !
Si vous vous demandez « est-ce que je dois prendre la peine d'écrire une série d’e-mails de bienvenue ? », la réponse est claire et nette : OUI ! Sans le moindre doute.
Avis de pro : Sarah Anderson sur la définition des objectifs d'un e-mail de bienvenue
Combien d’e‑mails devriez-vous inclure dans votre séquence de messages de bienvenue ?
Nous recommandons que la série comporte 4 à 6 e-mails. Vous devez avoir suffisamment de messages pour renforcer la confiance et aider vos contacts avant de pousser à la vente. Avec cinq e-mails, vous pouvez consacrer à chacun un sujet spécifique.
Ryan Johnson, rédacteur en chef chez GrowthLab, est le maître de la conception des tunnels de conversion et des emails de lancements. Voici son tunnel de conversion de 5 jours pour le cours Mental Mastery de GrowthLab.

Tout d'abord, il attire l'attention avec une question intéressante. Ensuite, il capte l'intérêt et commence à attirer les gens vers le produit.
Dans les e-mails 3 et 4, il continue de susciter le désir (et aborde la vente).
Et dans l'e-mail 5, il fait ouvertement la vente.
Voici ce que chaque message de bienvenue au nouveau client doit comporter
Comment créer des exemples d'e-mails de bienvenue au nouveau client qui incitent les gens à les lire ?
Et, plus important encore, qui les amènent à faire ce que vous voulez qu'ils fassent ?
Le plus difficile dans la création d'un e-mail de bienvenue est de déterminer ce qu'il faut réellement y mettre. Heureusement, il existe un cadre qui peut aider : les étapes de prise de conscience.
Le processus de prise de conscience a été créé par la légende du copywriting Eugene Schwartz. Vous pouvez en savoir plus dans son livre Breakthrough Advertising (en anglais), mais il vous faut débourser plus de 200 € pour le lire (je ne l'ai jamais vu se vendre moins cher).

« Un texte ne peut pas créer de désir pour un produit. Il ne peut qu'utiliser les espoirs, les rêves, les peurs et les désirs qui existent déjà dans le cœur de millions de personnes, et focaliser ces désirs déjà existants sur un produit particulier. La tâche du rédacteur n’est pas de créer ce désir, mais de le canaliser et de le diriger. » L'une des nombreuses citations brillantes de ce livre (Source: Amazon)
Voici une description rapide de chaque étape de prise de conscience, selon Brian Clark de Copyblogger (remarque : ce sont les mots de Brian, mais j'en ai inversé l'ordre pour qu'il corresponde à celui dans lequel une personne les percevrait) :
- Non-conscient du problème : votre lead n'a aucune conscience du problème.
- Conscient du problème : votre lead sent qu'il a un problème, mais ne sait pas qu'il existe une solution.
- Conscient de la solution : votre lead sait quel résultat il souhaite, mais pas que votre produit le lui fournit.
- Conscient du produit : votre lead sait ce que vous vendez, mais n'est pas sûr qu'il soit bon pour lui.
- Très conscient : votre lead connaît votre produit et n'a besoin que de trouver « une affaire ».
Pourquoi est-ce important ? Parce qu'une personne qui n'a jamais entendu parler de vous n'achètera jamais chez vous.
Plus un prospect est « conscient », plus grandes sont les chances qu'il achète quelque chose. Ainsi, l'objectif de la plupart des tunnels de conversion de messagerie est de faire passer les personnes de leur stade actuel de conscience à celui de « très conscient ».
Les personnes ont des intérêts différents en fonction de l'étape dans laquelle elles se trouvent. Ce qui signifie que vous devez dire des choses différentes à chaque étape.
Ce graphique de Joanna Wiebe, rédactrice de conversion originale, est utile.

Si une personne vous communique son adresse e-mail, elle ne se trouve probablement pas au stade « Non-conscient du problème ». Mais il y a fort à parier que ce prospect n'est pas non plus « Très conscient » — c'est pourquoi vous ne pouvez pas toujours vendre rapidement.
Vous pouvez faire des études de marché pour savoir exactement ce que vous devez dire. Pour l'instant, nous partirons du principe que la personne à qui s'adresse votre série d'e-mails de bienvenue est au stade « Conscient du problème ».
Si votre liste contient surtout des lecteurs au stade « Conscient du problème » (ce qui est vrai pour de nombreuses entreprises), qu'allez-vous rédiger dans chaque e-mail pour en faire un message de bienvenue original et vendeur ?
Voici les objectifs de votre premier e-mail :
- Proposer des offres attrayantes et d'autres outils que les lecteurs recherchent
- Segmenter votre audience en fonction de ses besoins
- Dévoiler la suite des événements
Astuce de pro ! Ajoutez de la solennité à votre e-mail de bienvenue. Voici ce que l'expert en marketing en tunnel de conversion, Tarzan Kay, dit à ce sujet :
« Donnez toujours du sens et de la solennité au fait qu'ils viennent de s'inscrire sur la liste. Disons que c'est comme un programme de perte de poids — vous voulez vraiment les féliciter pour avoir finalement pris des mesures et vraiment agi, parce que la plupart des gens souhaitent juste être plus minces. — Tarzan Kay
C'est subtil, mais féliciter les gens pour avoir fait leur premier pas est un exemple de ce que Ry Schwartz appelle « Entraîner la prise de décision ».
La plupart des lecteurs ne regardent pas votre offre en disant consciemment « non ». En fait, ils n'envisageaient jamais vraiment votre offre en premier lieu. « Entraîner la prise de décision », c'est féliciter les gens pour avoir agi, ou les forcer à prendre une décision consciente (au lieu de vous ignorer passivement).
Votre message de bienvenue au nouveau client est le moment idéal pour commencer à le faire.
Parlons à présent d'un « entonnoir de démarrage » que vous pouvez utiliser dès maintenant.

E-mail 1 : Votre e-mail de bienvenue
Un message de bienvenue original est la première étape de votre série d'e-mails de bienvenue. Vous devez vous présenter, dire bonjour et donner aux lecteurs les informations pour lesquelles ils se sont inscrits.
À quoi sert un courrier de bienvenue à un nouveau client ?
- Proposer des offres attirantes
- Amener les gens à utiliser vos produits
- Donner aux lecteurs des informations utiles
- Présenter l'histoire de votre marque
- Demander à vos lecteurs leurs attentes (pour que vous puissiez y répondre)
Nous avons déjà rédigé un article à propos des e-mails de bienvenue où vous trouverez 7 exemples de messages de bienvenue efficaces.
Opinion de pro : Joel Klettke sur les prochaines étapes
Lorsque des personnes s’abonnent à votre liste de diffusion, elles doivent recevoir votre e-mail de bienvenue. Ce que vous faites à partir de là dépend de l'action spécifique que vous voulez qu’elles exécutent. Mais en fin de compte, tout se résume à deux étapes :
- Donnez-leur ce qu'elles attendaient (leur téléchargement gratuit ou d'autres informations)
- Dévoilez-leur la suite des événements
Si vous y parvenez, les performances de votre e-mail de bienvenue pourraient être exceptionnelles.
E-mail 2 : « Et si vous pouviez résoudre ce problème ? »
Vos contacts ont un problème. Ce que vous vendez résout leur problème.
Mais ils ne l'achèteront que s'ils croient qu'il peut résoudre ce problème.
Cet e-mail leur montre qu'il y a une réponse à leur problème.
En d'autres termes, il les fait passer du stade « Conscient du problème » à « Conscient de la solution ».
Voici un exemple de message de bienvenue de ce type écrit par Ramit Sethi :

Cet e-mail aide les gens à trouver leurs propres idées commerciales. Remarquez que ça commence dès la ligne d'objet « Vous n'avez pas besoin de « motivation ». Faites plutôt ça. »
Pourquoi ?
- Ses lecteurs savent qu'ils ont un problème (pas d'idée commerciale) mais ils pensent que le problème est différent (pas de motivation)
- Nous voulons tous nous croire capables. Supprimer l'objection « sans motivation » (et utiliser des exemples et un langage vraiment spécifiques) les aide à croire
- Plus loin dans le message, il balaie également d'un revers de la main « Suivez votre passion… »
- … et il termine en disant : « Quand les gens disent : « Je n'ai pas d'idée », ce qu'ils disent en réalité, c'est : « Je n'ai pris aucune mesure pour apprendre le processus de génération, de filtrage et d'identification d'une idée rentable. » C'EST UN PROCESSUS QUE VOUS POUVEZ APPRENDRE. »
Avec cet e-mail, le lecteur est passé du stade « je n'ai aucune idée et aucune motivation et je ne sais pas quelle est ma passion » au stade « je n'ai peut-être pas d'idée, mais peut-être que je pourrais en trouver une. »
Pour rédiger un e-mail « et si », vous devez vous poser trois questions :
- Quel problème mon lecteur a-t-il besoin de résoudre ?
- Que doit-il faire pour le résoudre ?
- Que pense-t-il devoir faire (mais ne le fait pas vraiment) ?
Grâce aux réponses, la rédaction de votre mail de bienvenue devient simple. Vous remplacez simplement ce dont ils pensent avoir besoin par ce dont ils ont vraiment besoin.
Voici comment il procède :
- Le problème : aucune idée d'entreprise
- Le besoin : commencer à trouver des idées
- Ce dont ils pensent avoir besoin : de la « Motivation » pour résoudre le problème
Remarque (et c'est important) : une partie de cet e-mail montre aux lecteurs qu'ils se trompent. Il est absolument essentiel de concentrer l’attention sur le fait que « ce dont ils pensent avoir besoin » est faux et non sur la minimisation de leur problème.
Leur problème est votre porte d'entrée. Ils vous écoutent parce que vous le résolvez.
Brisez leurs fausses croyances pour les aider à mieux résoudre leur problème (surtout si la croyance est difficile à vivre et à corriger, comme un « manque de motivation »).
E-mail 3 : Good Will Hunting ou « Ce n'est pas de ta faute »
« Le fait même que nous ayons le droit de ressentir des émotions nous encourage à arrêter de nous battre pour justifier ces émotions. Quand on nous dit qu'il est normal de rêver, nous avons tendance à être plus flexibles avec nos rêves. Quand on nous dit que nous ne sommes pas responsables de quelque chose, nous constatons souvent que nous sommes plus ouverts à en accepter la responsabilité. Quand on nous dit qu'il n'y a rien de mal à avoir peur, nous avons souvent moins peur » – Blair Warren, The One Sentence Persuasion Course
La culpabilité est une émotion puissante. Une émotion puissamment négative sur laquelle il ne faut pas trop insister dans votre entonnoir.
Personne n'aime être culpabilisé. Et tout le monde préfère « ne pas se sentir coupable » à « se sentir coupable ».
Les gens veulent croire que leurs problèmes ne sont pas de leur faute. Si vos e-mails de bienvenue peuvent les en convaincre, alors vous leur procurerez un grand soulagement. Et vous les aiderez à réaliser que bien qu'ils n'aient pas à se sentir coupables, ils peuvent résoudre ces problèmes.
Tout comme cette scène célèbre de Good Will Hunting avec Matt Damon et Robin Williams où l'acceptation joue un rôle émotionnel déterminant.
Un e-mail de bienvenue déculpabilisant fait exactement la même chose : il soulage la culpabilité tout en présentant des possibilités.
Voici un exemple de Darya Rose de Summer Tomato.

Darya utilise une histoire personnelle au lieu de dire directement « ce n'est pas de ta faute ». Mais les idées ici sont inspirées de Good Will Hunting :
- « Je n'ai pas appris à cuisiner en grandissant. »
- « Comme si j'avais toujours su faire sauter des légumes ou rôtir un poulet »
- « Il m'a fallu des années m'y retrouver en cuisine »
- « Ça demande beaucoup temps et de patience, et ce n'est pas donné à tout le monde »
Voici ce disent vraiment ces citations : « C'est difficile, mais personne ne vous l'apprend. »
« Tous les autres savent le faire » est une croyance émotionnelle puissante à laquelle beaucoup croient. Vous pouvez lever la culpabilité en disant : « si personne ne vous apprend ces choses, alors bien sûr, vous ne pouvez pas les savoir, c’est tout ! »
Et vous ouvrez la porte à votre produit.
L'e-mail 3 est le moment où vous présentez votre produit. C'est là que vous faites passer votre lecteur du stade « Conscient de son problème et des solutions potentielles » à « Conscient de votre solution spécifique ».
Vous n'avez pas besoin de pousser la vente pour l'instant, vous pouvez vous contenter de l'amener vers le stade « Très conscient ». C'est la première occasion de mentionner votre produit (et de commencer à faire des ventes auprès de personnes prêtes à acheter).
Voici le message que doit porter cet e-mail de bienvenue : « C'est difficile et personne ne vous l'enseigne. Ce n'est pas de votre faute, et voici comment vous pouvez l’apprendre. »
E-mail 4 : avantages immédiats, avantages lointains
« C'est l'e-mail ultime des avantages, idéal pour l’aboutissement des campagnes marketing en entonnoir ou la fin d'une séquence de vente.
Écrivez un e-mail qui aide votre abonné, le protagoniste, à voir les avantages immédiats, à court et à long terme. Le texte doit passer des avantages immédiats aux résultats lointains, mais atteignables — Joanna Wiebe, CopyHackers
Comment votre offre changera-t-elle la vie de du lecteur ?
Si vous voulez vendre, vous devez être en mesure de répondre à cette question. Plus important encore, vous devez être en mesure de convaincre votre lecteur que vous pouvez l'aider.
Mais il y a comme un problème :
- La plupart du temps, les résultats les plus importants et les plus impressionnants sont à long terme
- Les gens ne sont pas enthousiasmés par les solutions à long terme, ils veulent des résultats instantanés
- Vos lecteurs doivent être enthousiasmés à l'idée d'acheter votre produit
C'est alors à ce moment-là que vous utilisez la projection dans le futur.
Qu'est-ce que la projection dans le futur ? Voici une définition du rédacteur Joel Klettke :
« La projection dans le futur consiste à utiliser des mots qui poussent votre prospect à s'imaginer dans un avenir où il profite des résultats incroyables que votre solution peut fournir. »
Et voici un exemple tiré d'une des pages de vente de Ramit Sethi.

Ramit utilise la projection dans le futur pour montrer les avantages à quatre étapes :
- Juste après l'achat du produit
- Un mois après l'achat du produit
- Quelques mois/un an après l'achat du produit
- Pour le reste de la vie.
S'il ne parlait que des avantages « pour le reste de la vie », les éléments seraient trop importants pour être crus.
Et s'il ne parlait que des avantages « juste après l'achat », ils seraient trop petits pour en valoir la peine.
Mais en les rassemblant tous, Ramit présente une histoire crédible et convaincante.
Ciblez ces mêmes périodes pour votre projection dans le futur en vous posant les questions suivantes :
- Quels avantages un client obtiendra-t-il immédiatement ?
- Quels avantages un client obtiendra-t-il dans quelques semaines ?
- Quels avantages un client obtiendra-t-il dans des mois ou des années ?
Ensuite, présentez ces avantages dans l'ordre. Saupoudrez de phrases comme « pensez à », « et si » et « imaginez ». Le conseiller politique Frank Luntz explique l'utilisation de ces mots :
« Le début parfait est le mot imaginer, car imaginer vous permet de communiquer dans les yeux et la vision de l'auditeur plutôt que la vôtre. »
« Imaginez » aide les gens à se visualiser avec le produit. Même les meilleurs e-mails ne peuvent être aussi efficaces que l'image que votre lecteur se crée.
E-mails 5 + 6 : Urgence ( il est temps de vendre )
« Pour aimer quelque chose il faut réaliser qu'elle pourrait être perdue. » – Robert Cialdini, Influence
Les e-mails 5 + 6 servent à la vente
Si vous avez déjà utilisé un tunnel de conversion pour le lancement d'un produit, vous savez que la plupart des ventes ont lieu à la fin. Bien sûr, vous aurez quelques ventes lorsque vous annoncez le produit, mais ce n'est qu'en fin de parcours que la plupart des lecteurs procèdent au paiement.
Robert Cialdini est professeur de psychologie et peut-être le meilleur expert en persuasion au monde. Son livre Influenceest la référence en matière de psychologie de la persuasion.
La « rareté » est l'un des 7 principes de persuasion de Cialdini. Et le type de rareté le plus courant est l'urgence.
Elle peut faire des merveilles.
Les e-mails 5 et 6 sont votre dernière chance de conclure la vente. Souvent, ces deux e-mails sont envoyés le même jour, pour augmenter l'urgence.
Voici le point central de chaque e-mail :
- E-mail 5: Urgence (+ fonctionnalités/avantages). Augmentez l'urgence (le compte à rebours fonctionne bien ici). Vous pouvez également provoquer la « peur de perdre quelque chose » en peignant une image morose de ce à quoi ressemble la vie sans votre produit.
- E-mail 6: dernier rappel (+ témoignages). Le message est généralement plus court, il s'agit d'un dernier rappel, un véritable e-mail de « dernière chance ». Vous pouvez mettre l'accent sur les témoignages, au cas où l'absence de « preuve » est ce qui retient les lecteurs.
À quoi ressemblent réellement ces derniers e-mails de bienvenue ?
Voici un exemple « d'e-mail 5 » de la rédactrice Joanna Wiebe.

Jo est très talentueuse et cet e-mail contient tous les éléments nécessaires
- Un compte à rebours (vous pouvez littéralement voir l’offre s'éloigner de vous)
- Une image morose de la vie sans le produit
- Des phrases comme « le moment charnière était à portée de main » (grande peur de perdre quelque chose)
(Ils ne traitent pas spécifiquement de l'urgence, mais remarquez également l'utilisation fréquente de phrases telles que « votre invitation » au lieu de « votre chance ». Et comment l'e-mail commence par une vente directe, puis fait immédiatement marche arrière. Et comment sa description du lundi vous laisse vraiment imaginer ce café).
C’est tout simplement brillant.
Et l'e-mail 6 ?
Voici un exemple d'e-mail de clôture, du coach de style Peter Nguyen (of The Essential Man).

Regardez ce qu'il fait ici, c'est intelligent :
- Il commence par un « rappel de courtoisie ». Toujours en train de vendre, mais subtilement
- Il affiche un vrai e-mail d'un vrai lecteur présentant une véritable objection puis il démonte l’e-mail
- Plus bas dans le message, il montre la progression impressionnante d'un étudiant.
- Il termine par un appel à l'action pour rejoindre sa formation
À ce stade, il subsiste peu de raisons qui freinent l’achat votre produit.
- La personne n'a jamais été intéressée
- Elle a oublié de s'inscrire
- Elle ne croit pas que votre offre l'aidera
À ce stade, vous ne pouvez plus faire grand-chose pour atteindre les personnes qui n'ont jamais été intéressées (désolé).
Mais cet e-mail aborde les deux autres problèmes. Il commence par un simple rappel qui s'adresse à ceux qui tardent à prendre une décision.
Puis il s'attaque aux objections, comme dans cette conversation :
Lecteur : « Je me suis inscrit à cette liste de diffusion, mais je ne suis pas sûr de vouloir payer pour des produits »
E-mails 1-4 : « Voici tous les super produits que vous obtiendrez, vous ne voulez pas de cette vie ? »
Lecteur : « Ça semble génial et tout, mais est-ce que ça marche vraiment ? Prouvez-le. »
E-mails 5-6 : le prouvent
Lecteur : 0.o
Lecteur : effectue le paiement
Foire aux questions sur les séquences d’accueil
Voilà tout ; une série d'e-mails de bienvenue simple qui comporte 6 messages de bienvenue au nouveau client que vous pouvez utiliser pour augmenter les ventes.
Attendez… n'y a-t-il pas encore des détails à régler ?
Voici quelques questions fréquemment posées (et des exemples de tunnels de conversion avancés) :
- Pourquoi ne pas avoir seulement un e-mail de bienvenue ? 4 à 6 messages, n'est-ce pas excessif ?
- À quelle fréquence devez-vous envoyer ces e-mails de bienvenue au client ?
- Comment associez-vous vos autres diffusions et votre série de courriers de bienvenue à un nouveau client ?
Pourquoi ne pas avoir seulement un e-mail de bienvenue ? 4 à 6 messages, n'est-ce pas excessif ?
Un message de bienvenue original est un début, mais ce n'est pas assez pour faire tout ce dont vous avez besoin. Un mail de bienvenue doit donner aux gens ce qu'ils veulent et vous présenter à eux. Il n'y a pas assez de place pour commencer aussi la vente de votre produit.
Avoir un tunnel de conversion de 4 à 6 e-mails vous donne la possibilité de vendre. Il vous aide à montrer de la valeur et à faire avancer les prospects tout au long de leur parcours pour devenir clients.

Ne craignez pas d'envoyer trop de messages de bienvenue au nouveau client. N'oubliez pas que c'est le moment où les gens sont le plus susceptibles d'écouter ce que vous avez à dire.
À quelle fréquence devez-vous envoyer ces e-mails de bienvenue au client ?
Pour la plupart des séquences d'e-mails de bienvenue automatisées, vous pouvez envoyer un message par jour. C'est une bonne règle de base, mais il y a des exceptions.
Si vous attendez trop longtemps entre les e-mails, vos clients ne se sentiront pas connectés les uns aux autres. Les envois à 4 jours d'intervalle ne sont pas « constructeurs », ils sont déconnectés.
Bien sûr, tout dépend :
- Si vos contacts ont besoin de temps pour essayer votre contenu ou d'une période d'essai, il est logique de leur donner ce délai, à condition qu'ils interagissent toujours avec vous dans une certaine mesure.
- Si vous avez des contacts enthousiastes et prêts à passer à l'action, leur envoyer un e-mail deux fois par jour peut également avoir du sens.
L'astuce ? Ne perdez pas votre élan. Envoyez aussi souvent que nécessaire pour maintenir l'élan.
(Mais pour la plupart des gens, une fois par jour est un bon point de départ. Vous pouvez le tester).
Comment associez-vous vos autres diffusions et votre série de courriers de bienvenue à un nouveau client ?
Dans votre logiciel d'automatisation de l'e-mail marketing, vous pouvez configurer vos diffusions de manière à ce qu'elles ne soient pas envoyées aux personnes présentes actuellement dans votre système d'automatisation de bienvenue.
Je comprends votre peur ici : vous ne voulez pas arrêter d'envoyer vos newsletters régulières, car c'est en grande partie la raison pour laquelle les gens s'inscrivent sur votre liste de diffusion.
Mais il ne faut pas envoyer simultanément votre newsletter et votre série d'e-mails de bienvenue, car c'est déroutant.

Dans ActiveCampaign, par exemple, vous pouvez :
- Créer un « segment » pour envoyer votre newsletter
- Exclure des contacts de votre séquence de bienvenue
- Une fois qu’ils ne seront plus dans votre séquence de bienvenue, ils commenceront à recevoir vos e-mails habituels
Comment passez-vous ensuite d'un e-mail de bienvenue à la vente ?
C'est très facile : vous le faites tout simplement !
Évitez de vendre systématiquement dans vos e-mails, car les lecteurs perdent alors très vite intérêt.
Mais vous ne devez pas hésiter à vendre, tant qu’il s’agit de produits que les lecteurs veulent. Vous avez plus d'une chance de transformer un lecteur en client, ce n'est pas parce qu'il a dit non à votre série d'e-mails de bienvenue qu'il n'achètera jamais chez vous.
Laissez-lui peut-être le temps de recevoir votre newsletter régulière pendant un certain temps, mais la prochaine fois que vous aurez un lancement, vous pourrez l'inclure.
Conclusion : astuces de pros sur les séries d’e-mails de bienvenue
Vous voulez aller plus loin ? Si vous voulez aller au delà de la série de 6 e-mails de bienvenue, vous pouvez faire beaucoup de choses
Voici quelques exemples.
Brennan Dunn, fondateur de RightMessage, utilise la personnalisation pour adapter son argumentaire à différents publics. Voici un exemple de la façon dont il collecte ces informations :

Comme il utilise l'automatisation des e-mails, Brennan peut envoyer une série d'e-mails différente à chaque groupe de personnes. Cela augmente ses ventes de 70 %.
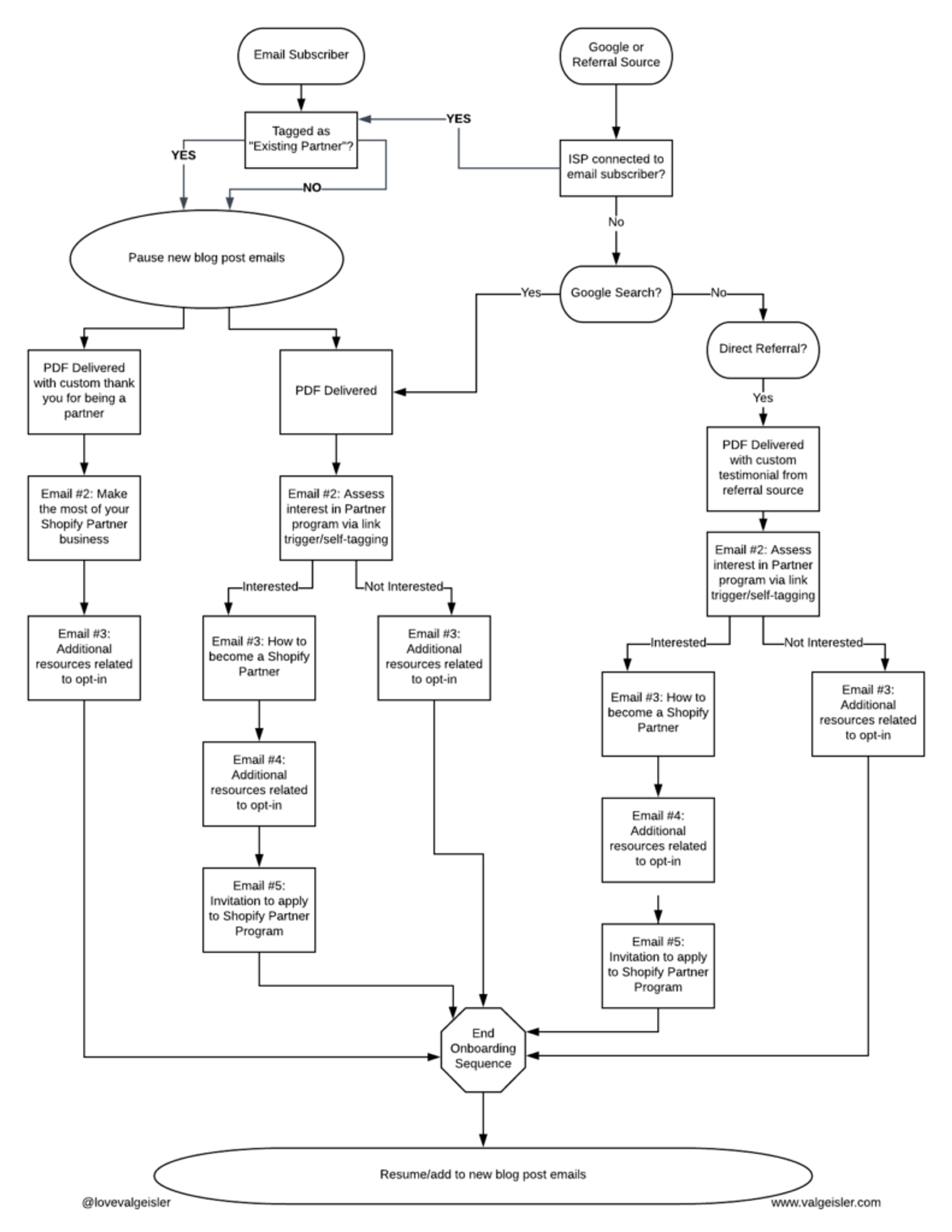
Un autre exemple ? L'expert en e-mails, Val Geisler, a démonté la séquence d'intégration de Shopify. Elle recommandait que Shopify cartographie différents tunnels de conversion en fonction de la provenance des abonnés.
Le résultat est assez avancé.

Qu'en est-il d'un tunnel de conversion d'emails plus avancé, mais sans segmentation ? Revenons à notre vieil ami Ramit Sethi.
Le rédacteur Will Hoekenga a fait une excellente analyse du tunnel de conversion de Ramit Sethi pour Zero to Launch.

(Au fait, je suis presque sûr que c'est le même tunnel de conversion qui a permis à Ramit de gagner ses 5 000 000 dollars en une semaine).
Vous remarquerez que Ramit ne lance réellement son produit qu'un MOIS COMPLET après le lancement du tunnel de conversion.
Il a passé plus de temps à travailler les étapes de la prise de conscience, qui sont, en guise de rappel :
- Non-conscient du problème
- Conscient du problème
- Conscient des solutions
- Conscient du produit
- Très conscient
L'étape la plus difficile consiste à faire passer quelqu'un du stade de « Non-conscient du problème » à « Conscient du problème ». La deuxième étape difficile est de passer de la conscience du problème à la conscience des solutions.
Ramit passe donc plus de temps sur cette partie du tunnel de conversion ! Il peut se le permettre, car sa rédaction est excellente et il sait que les secteurs iront jusqu'au bout.
Ce tunnel de conversion date déjà de quelques années et il se peut qu'il ait un peu changé.
En fait, c'est le cas ! Au moment d'écrire ces lignes, je suis littéralement au milieu de son tunnel de conversion pour le lancement de cette formation.
Et je viens de recevoir un autre e-mail de sa part.

L'e-mail « Will Zero to Launch work ? » (Partir de zéro, ça fonctionne ?) ressemble beaucoup à un e-mail « prouvez-le », n'est-ce pas ?
Même lorsque vous êtes aussi avancé que Ramit Sethi et son équipe, les fondamentaux fonctionnent. Une série d'e-mails de bienvenue comportant 6 messages est un excellent point de départ.








